Схема соединения проводов в распределительной коробке. Варианты соединения проводов в распределительной коробке
- Схема соединения проводов в распределительной коробке. Варианты соединения проводов в распределительной коробке
- Как подключить выключатель от розетки без распредкоробки. Подключение выключателя от розетки без распредкоробки
- Как правильно провести проводку в доме схема для новичка. Схемы электропроводки в частном доме
- Чем лучше соединять провода в распределительной коробке. Соединение с помощью сварки
- Как правильно соединить провода между собой в распределительной коробке. Как правильно соединить провода в распределительной коробке
- Как подключить выключатель и розетку от одного провода. Установка и подключение элементов электропроводки
- Как соединить медь с алюминием в распределительной коробке. Как правильно соединять алюминиевые провода между собой, чтобы не нагревались
Схема соединения проводов в распределительной коробке. Варианты соединения проводов в распределительной коробке
Прежде всего давайте рассмотрим способы соединения проводов в распределительной коробке. Ведь именно контактные соединения зачастую являются наиболее уязвимым местом любой электрической сети и любые недоработки проявляются очень быстро.
Согласно п.2.1.21 ПУЭ все соединения проводов и кабелей должны производится сваркой, пайкой, опрессовкой, винтовым или болтовым сжимом. Другие методы соединения, особенно это касается скрутки, не допускаются. Исходя из этого давайте рассмотрим каждый из возможных методов соединения по отдельности.

Соединение методом сварки
Итак:
- Наиболее надежным считается соединение проводов методом сварки . Оно имеет наименьшие переходные сопротивления в результате чего, повышенный нагрев практически отсутствует. Кроме того, со временем такое соединение не теряет своих свойств.
Сварка проводов в распределительной коробке выполняется при помощи специального сварочного трансформатора и угольного электрода. Стоимость таких изделий достаточно велика для простой замена проводки в квартире, поэтому часто можно встретить самодельные устройства. Обычно это трансформаторы до 600 Вт и напряжением 9 – 36В.
- На втором месте по надежности стоит соединение методом пайки. Этот метод более доступен для домашнего использования ведь не требует специального оборудования кроме обычного паяльника.

Соединение проводов методом пайки
Пайка проводов в распределительной коробке осуществляется по обычной технологии и не предъявляет особых требований. Единственным моментом, на который стоит обратить внимание — это качество таких соединений. Ведь в случае нагрева олово достаточно быстро нагреется и контакт пропадёт. Дабы не допускать этого пайку достаточно часто совмещают с соединением методом скрутки.
- Опрессовка проводов в последнее время приобретает все большую популярность. Ведь на рынке появилось большое количество достаточно дешевого инструмента для опрессовки проводов, да и цена на расходные материалы для такого метода достаточно низка.

Соединение проводов метод опрессовки
- Но наиболее распространенным все равно остается метод винтового или пружинного зажима жил . Огромное количество шин и клемм, представленных сейчас на рынке, позволяют осуществить достаточно надежное соединение проводов.
Обратите внимание! Винтовыми клеммами следует зажимать одножильный провод. Если вы используете многожильный медный провод, то вам необходимо приобрести специальные наконечники, которые не дадут винтам обломать нити многожильного провода при зажиме. Эти наконечники крепятся к проводу методом опрессовки.
Как подключить выключатель от розетки без распредкоробки. Подключение выключателя от розетки без распредкоробки
Схема подключения без распределительной коробки
Данная схема предполагает, что между щитом распределения, люстрой и выключателем нет добавочных скруток. От щита направляется провод – двухжильный при отсутствии заземления и трехжильный при наличии. До осветительного прибора его нужно вести цельным, а потом произвести разделение, чтобы нуль остался там, а фаза направилась к выключателю. Фазу от кнопки переключателя доводят до контакта люстры вверх по стенке, а потом по потолку.
Если люстра имеет много лампочек и есть намерение подключить ее к двухкнопочному выключателю, щитковый провод разделывают по описанию выше, а от переключателя к светильнику ведут пару жил от обеих кнопок. С этой целью применяют кабель с двумя жилами. Их подключают к отходящим контактам переключателя (они будут играть роль фаз при включении устройства) и направляют провод вверх к люстре. Снова разделяют жилы на несколько сантиметров и соединяют с фазовыми контактами люстры.
Данный способ монтажа имеет ряд преимуществ – обеспечивает минимизацию неисправностей благодаря простоте реализации и отсутствию присоединения добавочных проводников, доступен даже малоопытному мастеру. Минус этого вида подключения – при разделывании кабеля на разъединяемых жилах отсутствует изолирующий материал. Чтобы этого избежать, можно применять одножильные проводники с качественной изоляцией. Тогда один независимый кабель с щитовой шины направляют на контакт люстры, другой провод (фазный) с выключателя-автомата ведут на устройство управления светом, а от последнего прокладывают кабель к люстре (из одной или двух жил – по числу кнопок).
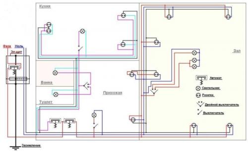
Как правильно провести проводку в доме схема для новичка. Схемы электропроводки в частном доме
Схема проводки в частном доме основывается на плане самого частного дома, то есть разрабатывается индивидуально на стадии проектирования. Схема учитывает специфику оборудования, которое подключается к данной проводке, и системы освещения.
В соответствии с требованиями и положениями, регламентирующими работу с электросетями,
Схема разводки электропроводки в частном доме бывает нескольких типов:
- Э лектрическая (принципиальная). Показывает, как включены в цепь энергопотребители и сколько их всего. При их составлении используют специальные значки, которые не применяют в других схемах.

- Монтажная. На ней отражены места монтажа различных устройств и связи между отдельным элементами системы. Схема позволяет рассчитать необходимое количество кабелей и расходных материалов. здесь можно увидеть разбивку на группы потребителей.

- Структурная. Показывает, что входит в состав сети, как она функционирует вместе с оборудованием после его подключения. Схема дает информацию о том, что необходимо для подключения и настройки.
- Функциональная . Отличается от структурной только детальным описанием отдельных узлов сети.
- Объединенная. Состоит из нескольких чертежей. Такая схема чаще всего используется при разработке сети в многоэтажных особняках.

Они в некоторой степени связаны друг с другом, взаимодополняют, отличаясь по назначению.
Основными элементами сети являются розетки, провода, выключатели, распределительные коробки, осветительные приборы, УЗО и другое . Снабжение частного дома электроэнергией начинается с электрощита, к которому подводится питающий провод с однофазным или трехфазным током.
Щит отображает группы потребителей:
- гнезда для розеток (розеточная группа);
- приборы для освещения;
- силовые элементы;
- хозяйственные потребители.
Если потребители разбиваются по этажам дома, то каждую такую группу необходимо защитить индивидуальными устройствами.
Группа для розеток и осветительных приборов имеется в каждой комнате. Для бытовой техники, имеющей большую мощность, требуется заземление.
Чем лучше соединять провода в распределительной коробке. Соединение с помощью сварки
Это способ соединения жил кабеля, при котором жилы, расплавляясь, образуют каплю металла на конце скрутки. При остывании, образуется шарик, который соединяет все жилы на молекулярном уровне. Соединение со временем не ослабевает, так как по сути, все жилы в скрутке, образуют одну общую жилу. Для сварного соединения жил медных проводников, используется обычный сварочный инвертор, который используется при сварке, например, железа. Единственное отличие, для меди, используется графитовые электроды. В специализированных магазинах, в продаже имеются омедненные графитовые электроды. Либо можно использовать графитовый стержень от батарейки. Также сварка меди осуществляется на малых токах.
Распаечные коробки, в которых соединение медных проводников осуществлено с помощью сварки, не нуждаются в постоянном доступе. Такие распаечные коробки допускается ставить за натяжной или подвесной потолок. Помимо надежности сварного соединения, можно выделить еще и скорость при монтаже, а также дешевизну использования, так как не нужно дополнительно тратиться ни на какие расходники. Единственная трата - это графитовый электрод, который стоит копейки. Мы в своей работе, в основном, используем именно этот метод соединения проводников. Потому что - это надежно, быстро и дешево.
Соединение выполнено с помощью сварки. Мы видим характерные шарики на конце скруток.
При сварном соединении, жилы кабеля оставляются с большим запасом, чтобы при сварке не повредить изоляцию жил.
Скрутка оставляется примерно 5 см.
Как правильно соединить провода между собой в распределительной коробке. Как правильно соединить провода в распределительной коробке
Монтаж электропроводки, как правило, начинается с укладки кабеля. Следующая за ней важная операция – это соединение проводов в распределительных коробках. Людям непосвященным порой кажется, что возня с такими коробками является лишь потерей времени, а наличие этих электромонтажных элементов для них равнозначно утрате необходимого в отделочных работах эстетизма.
Сегодня я расскажу, почему без распредкоробок обойтись совершенно невозможно, а также о том, какими правилами определяется соединение в них проводов и какие существуют нюансы при подключении через эти коробки некоторых основных элементов квартирной электросистемы.
Чем объясняется необходимость распределительных коробок
Если распределительные коробки не применять в процессе электрического монтажа, а места соединения проводов просто закатывать в штукатурку, то при необходимости добраться до них придется полностью разрушать отделку стены: обрывать обои, разбивать штукатурку и так далее. Подобная перспектива едва ли может кого-то устроить.
Кроме того, иногда возникает необходимость по установке дополнительных розеток. В таких случаях гораздо удобнее подключиться к распределительной коробке, а не тянуть провод от розеток уже существующих.
Кто-то может сказать, что распредкоробки можно заменить клеммными колодками. Однако такое решение совершенно не практично, поскольку его реализация потребует вырезания более глубоких штроб и, следовательно, более значительных трудозатрат.
Следует также знать, что наличие распредкоробок обусловлено требованиями пожарной безопасности.
Соединение проводов в распредкоробках: правила, обязательные для исполнения
Основные способы коммутации проводов обусловлены Правилами устройства электроустановок (ПУЭ).Соединение проводов внутри распределительных коробок может производиться:
- с помощью клеммных колодок. Поскольку эти элементы отличаются небольшими размерами, их можно без труда поместить во внутреннюю полость любой распредкоробки. В процессе монтажа работа состоит лишь в том, чтобы обрезать провод на нужную длину, соединить жилы и уложить собранный узел внутрь коробки.
- с помощью пайки. Данный способ больше подходит для настоящих профессионалов, имеющих достаточный опыт выполнения этого вида работ. Если у человека соответствующего опыта нет, он может потратить массу времени и при этом не добиться необходимого качества соединения.
- опрессовкой. Опрессованные соединения относятся к наиболее надежным среди неразъемных. Опрессовка является достаточно трудоемкой операцией, требующей как определенных навыков, так и специальных приспособлений (пресс-клещи, гильзы, термоусадочные трубки).
При выполнении опрессовки зачищенные жилы вставляют в концы гильзы, а ее крепко обжимают. Важный нюанс состоит в том, что перед началом этой операции на любой из двух соединяемых поводов надевается термоусадочная трубка, которая после опрессовки сдвигается на гильзу и нагревается для ее усадки.
Отдельно необходимо сделать важное уточнение по поводу скрутки, о которой на сайте разгорелась довольно. Такое соединение проводов как в распредкоробке, так и в других местах электросети может быть лишь временным.
Если провода были где-то соединены на скрутку, – какой бы она ни была надежной, – впоследствии данное соединение должно пройти полноценную обработку одним из описанных выше способов. Именно такой подход и определен положениями ПУЭ.
Порядок коммутации проводов, идущих к розеткам и светильникам
Основные коммутации внутри квартирных распределительных коробок производятся для обслуживания светильников и розеток. Поскольку для этих приборов порядок выполнения соединений различен, поговорим о них отдельно.
Соединение проводов, ведущих к розеткам
С розетками дела обстоят достаточно просто: провода соединяются между собой с соблюдением цветности:
- фаза – серые, коричневые или черные провода;
- ноль – синие или голубые;
- заземление – желтые с полосой зеленого цвета.
Если в проводах заземления нет, и они являются двухжильными, то дело обстоит еще проще: производится попарное соединение проводников, имеющих одинаковый цвет.
Как соединяются провода, идущие к светильникам
Если речь идет о светильнике, управляемом одноклавишным выключателем, то соединить придется лишь пару проводов: ноль – с проводником, идущим прямиком к светильнику, фазу следует пропустить через выключатель.
Если же люстра управляется 2-клавишным выключателем, порядок подключения слегка изменится. От выключателя следует пропустить 2 провода, отвечающие за различные группы лампочек, тогда как ноль у них останется общим.
Итак, мы рассказали о том, как производится соединение проводов в распределительных коробках. Казалось бы, дело это не столь и сложное. Однако электричество – штука опасная и, если у вас нет надлежащей квалификации, обращаться для выполнения любых работ все-таки стоит к профессиональным электрикам.
Как подключить выключатель и розетку от одного провода. Установка и подключение элементов электропроводки
Начнем с установки устройства защиты. Для нашей цепи используем двухполюсный автоматический выключатель номиналом 25 Ампер. Выбор необходимого ампеража устройства защиты производиться после расчета сечения. Сразу определяемся с расцветкой провода:
- синий, белый с синей полосой – ноль (нейтраль)
- желтый с зеленой полосой – земля (заземление)
- оставшийся провод будет фазой как правило он может быть черный, белый, коричневый, красный, оранжевый или белый с черной или коричневой полосой
В нашем примере встречаются два вида фазных расцветок провода белый и белый с коричневой полосой.
Для того, чтобы не запутаться в цветах проводов лучше всего использовать провод одного производителя.
Перед проведением дальнейших работ потребуется отключение электричества. Отключаем. Проверяем отсутствие с помощью указателя напряжения. Как это сделать подробно рассмотрено в статье указатели напряжения.
Снимаем наружный слой изоляции провода, отмеряем необходимое количество для подключения, снимаем необходимое количество второго изоляционного слоя с медной жилы и подключаем провода к автоматическому выключателю.
Более подробно про подключение читайте в статье, инструкции по подключению двухполюсного автоматического выключателя.
Желто-зеленую жилу соединяем с проводом заземления, через контактный зажим. Это подключение имеет смысл, если у вас в квартире или доме имеется заземляющий контур и ваш питающий провод, а именно его заземляющая жила, соединена с ним. Узнать подробнее о том есть ли в вашей квартире заземление можно прочитав статью, заземление в квартире.
Теперь подключаем розетку. Зачищаем провода, отмеряем нужное количество, вставляем провода в контактные зажимы, затягиваем винты, проверяем надежность фиксации. Подробнее в статье про подключение, можно почитать в статье как подключить розетку.
Устанавливаем механизм розетки в подрозетник.
Далее подключаем одноклавишный выключатель. Подготавливаем провода, снимаем наружный изоляционный слой, отмеряем необходимое количество и подключаем зачищенные жилы в контактные зажимы. Изолируем неиспользуемый провод заземления.
Детально пример подключения рассмотрен в статье, инструкция по подключению одноклавишного выключателя.
Устанавливаем механизм в подрозетник (монтажный стакан).
Подробнее про подключение и установку различных элементов электропроводки (розеток, одно и двух клавишных выключателей света , выключателей с подсветкой и не только) здесь.
Как соединить медь с алюминием в распределительной коробке. Как правильно соединять алюминиевые провода между собой, чтобы не нагревались

В современных квартирах электропроводку в основном делают из медного провода. В домах старой постройки она алюминиевая. Не всегда получается заменить прежнюю систему электроснабжения, поэтому при подключении розеток и светильников часто приходится выполнять соединение алюминиевых проводов между собой.

Особенности алюминиевых проводов
На поверхности алюминия быстро появляется оксидная пленка, которая ухудшает его электропроводность. Температура плавления окислов — примерно 2000°C, а это больше, чем у самого металла. После удаления оксидного покрытия механическим способом оно быстро появляется снова и препятствует хорошей электропроводности в месте соединения проводов.
Алюминий отличается повышенной хрупкостью, поэтому чтобы контакт не повредился, он не должен поддаваться механическим воздействиям. Винтовые соединения надо периодически подтягивать, иначе через некоторое время они ослабнут.
Электрохимическая коррозия
При соприкосновении проводов основная причина их разрушения — электрохимическая коррозия. Если алюминиевые проводники будут контактировать между собой или с другими металлами, то при отсутствии негативного воздействия природных факторов такое соединение будет вечным. Проблема в том, что влага есть везде, и ее наличие провоцирует начало процесса электролиза, в результате чего металлы начинают разрушаться.

У каждого проводника есть электрохимический потенциал, эта характеристика используется при создании гальванических элементов. Чтобы понять, какие металлы можно соединять между собой, учитывают величины их электрохимического потенциала и сравнивают эти значения. Разница не должна превышать 0,6 мВ. Удобно пользоваться электрохимическим рядом напряжений. Чем дальше друг от друга в нем расположены элементы, тем активнее будет реакция. Разрушается металл, находящийся левее, т.е. при соединении, например, меди и алюминия страдает последний.
Медный проводник, покрытый оловянно-свинцовым припоем, можно соединять с Al любыми способами, в т. ч. и механическими.
Необходимые инструменты
Есть разные методы соединения проводов, и для каждого из них понадобятся свои инструменты.
Для механических соединений
Если применяют механический способ, используют:
- пассатижи;
- нож или приспособление для очистки проводов от изоляции;
- устройства, с помощью которых выполняется соединение (клеммы, зажимы, колпачки СИЗ и т.д.).

Если используют метод опрессовки, то понадобятся пресс-клещи или пресс (механический или гидравлический).
Для сварки
В этом случае понадобятся:
- горелка;
- осциллятор;
- средства защиты (маска, перчатки, резиновые сапоги);
- аргонно-дуговой сварочный аппарат.
Для пайки
Для выполнения соединения проводов готовят следующее:
- паяльник мощностью 60-200 Вт в зависимости от толщины соединяемых жил;
- припой, например ПОС40;
- флюс (ФИМ, Ф-64, ФТБф);
- наждачную бумагу.

Как соединить алюминиевые провода
Есть разные методы, которые применяют в зависимости от ситуации, с учетом положительных и отрицательных качеств каждого из них.
Скрутка
Это простой способ соединения проводов, но если скрутку сделать неправильно, то она получится не слишком надежной.
Порядок действий такой:
- На расстоянии 4-5 см от края снимают изоляцию.
- Обезжиривают контакты и наждачной бумагой снимают с них оксидную пленку.
- Жилы скрещивают между собой и пассатижами полотно скручивают в виде жгута.
- Защищают контакт с помощью термоусадочной трубки.

Технология такого соединения простая, но чтобы получить хороший контакт, работу выполняют только пассатижами, т.к. руками прочно скрутить провода не получится.
Сварка
Данный метод позволяет в месте контакта создавать единое целое, поэтому переходное сопротивление там практически отсутствует, снижается нажимное усилие.
Есть и некоторые недостатки:
- Наличие на поверхности Al оксидной пленки, что усложняет процесс сварки, поскольку температура плавления налета намного больше, чем у металла.
- Из-за разности температур плавления металла и оксидной пленки выполнить сварку угольным электродом не получится: в каплях металла останутся оксиды, и соединение будет непрочным.
Удаление окислов выполняют механическим способом, но эта работа требует больших физических затрат и малоэффективна, т.к. они почти сразу образуются снова. Применение специальных флюсов помогает разрушить пленку, но подобрать их в домашних условиях сложно.

Самостоятельно сваривать алюминий без соответствующей подготовки не получится. Здесь важно точно подобрать рабочее напряжение (в пределах 20 В) и время воздействия на металл (1-2 секунды).