Электропроводка в деревянном доме своими руками. Как провести электрику в частном доме своими руками
- Электропроводка в деревянном доме своими руками. Как провести электрику в частном доме своими руками
- Как правильно провести проводку в доме схема для новичка. Схемы электропроводки в частном доме
- Электропроводка в квартире. Монтаж электропроводки в квартире своими руками — пошаговая инструкция
- Скрытая электропроводка в деревянном доме. Скрытая проводка в деревянном доме: какие таит опасности
- Видео электрика в деревянном доме. Как делать правильно?
Электропроводка в деревянном доме своими руками. Как провести электрику в частном доме своими руками
0
9955
Электропроводка в деревянном доме должна не только выполнять свои функции, но и быть безопасной, поэтому к качеству ее выполнения предъявляются повышенные требования. Можно выполнить электропроводку в деревянном доме своими руками, однако при этом следует соблюдать все правила монтажа.

Делаем электропроводку в деревянном доме своими руками
Работы необходимо разбить на несколько этапов:
- Составление проекта и расчет общей мощности оборудования;
- Выбор кабелей, электроаппаратуры, монтажных элементов по расчетной нагрузке;
- Ввод в дом и подключение вводного автоматического выключателя, счетчика электроэнергии, монтаж распределительного щита;
- Прокладка кабелей, разводка их по точкам;
- Монтаж розеток, выключателей, осветительной аппаратуры;
- Монтаж заземления и УЗО;
- Испытания и проверка.
Проект электроснабжения дома
Для того чтобы правильно спроектировать электропроводку, необходимо установить общую мощность электрооборудования. Последовательность проведения работ по проектированию:
- Начертить план дома и указать расположение всех осветительных приборов, розеток, оборудования с индивидуальным подключением.
- На чертеже необходимо указать максимальную мощность приборов с учетом пусковых токов электродвигателей.
- Осветительная аппаратура подключается к отдельным группам электропитания, количество этих групп зависит от размеров дома и мощности осветительных приборов. Обычно для небольшого дома все светильники можно подключить к одной группе.
- Необходимо также предусмотреть освещение дворовой территории, причем, если дом используется как дача для временного проживания, целесообразнее подключить освещение двора на отдельный автоматический выключатель – таким образом, можно будет обесточить дом на время отъезда, не отключая внешнего освещения.
- Мощные бытовые электроприборы подключают к отдельной группе электропитания, через отдельный автоматический выключатель. К таким приборам относятся водонагреватели и электрокотлы, а также электрические печи, плиты, конвекторы – всё оборудование с большой потребляемой мощностью. Для таких электроприборов необходимо прокладывать отдельный кабель.
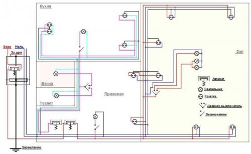
Как правильно провести проводку в доме схема для новичка. Схемы электропроводки в частном доме
Схема проводки в частном доме основывается на плане самого частного дома, то есть разрабатывается индивидуально на стадии проектирования. Схема учитывает специфику оборудования, которое подключается к данной проводке, и системы освещения.
В соответствии с требованиями и положениями, регламентирующими работу с электросетями,
Схема разводки электропроводки в частном доме бывает нескольких типов:
- Э лектрическая (принципиальная). Показывает, как включены в цепь энергопотребители и сколько их всего. При их составлении используют специальные значки, которые не применяют в других схемах.

- Монтажная. На ней отражены места монтажа различных устройств и связи между отдельным элементами системы. Схема позволяет рассчитать необходимое количество кабелей и расходных материалов. здесь можно увидеть разбивку на группы потребителей.

- Структурная. Показывает, что входит в состав сети, как она функционирует вместе с оборудованием после его подключения. Схема дает информацию о том, что необходимо для подключения и настройки.
- Функциональная . Отличается от структурной только детальным описанием отдельных узлов сети.
- Объединенная. Состоит из нескольких чертежей. Такая схема чаще всего используется при разработке сети в многоэтажных особняках.

Они в некоторой степени связаны друг с другом, взаимодополняют, отличаясь по назначению.
Основными элементами сети являются розетки, провода, выключатели, распределительные коробки, осветительные приборы, УЗО и другое . Снабжение частного дома электроэнергией начинается с электрощита, к которому подводится питающий провод с однофазным или трехфазным током.
Щит отображает группы потребителей:
- гнезда для розеток (розеточная группа);
- приборы для освещения;
- силовые элементы;
- хозяйственные потребители.
Если потребители разбиваются по этажам дома, то каждую такую группу необходимо защитить индивидуальными устройствами.
Группа для розеток и осветительных приборов имеется в каждой комнате. Для бытовой техники, имеющей большую мощность, требуется заземление.
Электропроводка в квартире. Монтаж электропроводки в квартире своими руками — пошаговая инструкция

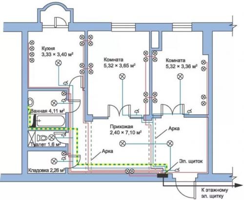
Если вы покупаете квартиру в старом доме или в новостройке, там уже будет проведено электричество и подключены розетки с выключателями. И до покупки недвижимости вы никак не сможете повлиять на их местоположение. Но как только вы становитесь собственником жилья, то имеете право переделать проводку в квартире своими руками совсем по-другому. Конечно же, это процесс длительный, сложный и материально затратный. Пытаясь как-то сэкономить, многие задаются вопросом – реально ли в новом жилье сделать всю электрическую часть самим? Реально, если вы не лентяи, неплохо учились в школе, дружите с физикой и электротехникой. Так что тема у нас сегодня актуальная – электропроводка в квартире своими руками. Пошаговая инструкция от составления схемы до монтажа проводов вам поможет.
Начало всех работ — схема

Хотелось бы начать этот раздел с аналогии. Что является основой для хорошего крепкого дома? Конечно же, фундамент. Так вот, своеобразным фундаментом надёжного и качественного электроснабжения является грамотно составленная схема электропроводки в квартире. Многие совершенно напрасно этим пренебрегают и на это есть веские причины:
- Во-первых, монтаж электропроводки в квартире вам будет делать гораздо легче, когда на схеме отображается практически конечный результат. Согласитесь, это довольно редко, когда на первом этапе ремонта люди могут представить себе, что получится в конце. А с электрической схемой это возможно, потому что на ней будут отображены все коммутационные аппараты, элементы освещения и стационарные бытовые электроприборы.
- Во-вторых, схема электрической проводки в квартире поможет вам составить чёткий план выполнения работ – с чего начать монтаж проводки, в каком направлении двигаться, что оставить на завершающий этап.
- В-третьих, когда у вас на руках есть готовая схема расположения элементов электрики в квартире, можно легко определиться с количеством материалов – розеток, выключателей, распределительных коробок, подрозетников, проводов, кабелей.
- И самое главное, когда уже будут полностью окончены монтажные и ремонтные работы, у вас останется схема разводки электропроводки в квартире. Ни в коем случае её не выбрасывайте. Если понадобится просверлить где-то в стене отверстие под картину или фоторамку, вы достанете схему и посмотрите, каков путь пролегания проводов, чтобы не напороться и не повредить токопроводящую жилу. Также многие заклеивают иногда распределительные коробки обоями, чтобы не портить внешний вид комнаты. Вообще-то этого делать нельзя, но если уж и заклеили, вы всегда сможете глянуть на схеме, где находится коробка. При необходимости каких-то работ, срежете кусочек обоев, получите доступ к коробке, а потом заклеите вновь.
Скрытая электропроводка в деревянном доме. Скрытая проводка в деревянном доме: какие таит опасности
Даже недавно срубленное дерево горит, а сухое внутри строений — очень хорошо. Высушенные стружки, опилки, древесная пыль скапливаются в полостях, быстро воспламеняются от малейшей искры, моментально поджигая строение.
Скрытая проводка в деревянном доме создается в целях комфорта, дизайна, но она самая пожароопасная. Когда внутри стены начинается возгорание, то для ее тушения необходимо разобрать часть строительной конструкции. Это требует времени, а огонь развивается…
Снизить риски пожара от электричества позволяют правила ПУЭ и защитные устройства.
Они действуют на любые деревянные строения, будь то простое бревно, брус или здание, построенное по каркасной технологии. Однако есть дополнительные технические сложности, связанные с усадкой дома и конденсацией влаги внутри электропроводки.
Обо всем этом читайте ниже.
Защита древесины противопожарными пропитками: миф или реальность
Промышленность выпускает различные растворы, препятствующие возгоранию древесины. Их широко рекламируют для пропитки деревянных домов.
Производители утверждают, что таким способом риск возгорания здания значительно снижается. Как относиться к этой рекламе — дело каждого.
Эксперименты по проверке огнезащиты деревянного дома демонстрирует владелец
Пропитка древесины огнезащитными смесями не предотвращает возникновение пожара . Ее назначение — отдалить момент полного возгорания, дать людям возможность покинуть здание при появлении открытого огня.
Полностью возлагать надежду на то, что огнезащитная пропитка исключит пожар не стоит.
Как работает кабель внутри деревянной стены
На безопасность скрытой проводки влияют:
- Способы отвода тепла от нее.
- Конструкция диэлектрического слоя изоляции.
Теплопроводность среды
Любая жила провода или кабеля рассчитана на прохождение определенной величины тока. Он разогревает металл, по которому протекает. Тепло через слой изоляции частично выделяется во внешнюю среду, снижая ее нагрев.
В открытой проводке воздух постоянно циркулирует около провода, отводит часть тепловой энергии, а в закрытой теплообмен ограничен.
Причем, железобетонные плиты или кирпич, окружающие закрытые провода, тоже снижают нагрев жил, отбирая их тепло, но несколько хуже воздуха.
Древесина относится к хорошим теплоизоляторам. Она практически не забирает повышенную температуру нагретого провода, создает эффект термоса.
Поэтому провод одного и того же типа при равнозначной нагрузке в деревянной стене станет перегреваться, работая на износ, а у бетонной — передавать ток на допустимом температурном пределе.
Изоляция провода в деревянной стене из-за повышенного нагрева станет усыхать, разрушаться, покрываться микротрещинами. Сквозь них станут образовываться микродуги, дополнительно повреждающие диэлектрический слой.
Через созданные дефекты изоляции пойдут токи утечек, вполне способные стать источником пожара. Защитить от их воздействия способно противопожарное УЗО с током уставки 100-300 миллиампер. Но проводку оно не исправит, ее все равно придется менять полностью.
Поэтому для прокладки проводов внутри деревянных конструкций необходимо выбирать более толстое поперечное сечение жил. А это осложняет монтаж.
Выбор конструкции кабеля по типу изоляции
Правильно проложенная скрытая проводка в деревянном доме требует тщательного выбора конструкции диэлектрического слоя.
Изоляцию современных проводников для бытовых целей изготавливают на основе винила в один или несколько слоев.
Кабели отечественных производителей
Их изоляцию создают из трех типов:
- обычная, которая при нагреве загорается и передает огонь окружающим предметам;
- с аббревиатурой «нг» в маркировке: не поддерживает горение, но выделяет опасный для здоравья человека ядовитый дым;
- с дополнительной маркировкой «LS»: при нагреве ограничивает образование вредного дыма.
Любая изоляция горит в условиях пожара и разрушается, но с разной степенью огнестойкости. Для деревянных строений следует выбирать кабели с маркировкой ВВГнг или ВВГнг- LS отечественного производителя.
Об их характеристиках, сведенных в таблицы, я выложил.
Альтернативный кабель европейского производителя
Хорошими противопожарными качествами обладает немецкий кабель NUM. Он тоже имеет изоляцию, не поддерживающую горение, но, выпускается по двум разным стандартам:
- DIN VDE — регламентирован нормативами немецких электротехников и изготавливается с жесткими требованиями к конструкции;
- по ТУ с учетом минимальной толщины слоя изоляции.
Первый тип отмечается повышенными эксплуатационными показателями и более высокой ценой.
Сравнение характеристик огнестойкости кабелей NUM и ВВГнг-LS демонстрирует компания ПроХолод своим видеороликом. Смотрите, читайте комментарии, делайте вывод самостоятельно.
Самый опасный тип кабеля для скрытой проводки
Алюминиевые провода и кабели непригодны к закрытой прокладке внутри деревянных строений, а из медных самым.