Как подключить диммер к электродвигателю. Как подключить диммер. Схемы
- Как подключить диммер к электродвигателю. Как подключить диммер. Схемы
- Как подключить диммер: пошаговая инструкция и обзор простых и удобных схем подключения (115 фото + видео)
- Как подключить диммер к электродвигателю от стиральной машины. Регулятор оборотов коллекторного двигателя от стиральной машины
- Как подключить диммер к электродвигателю от пылесоса. Доработанная схема
- Видео димер (Диммер). Устройство для регулировки мощности электродвигателя. Испытание и впечатление..
Как подключить диммер к электродвигателю. Как подключить диммер. Схемы

Единственное условие, которое предъявляет изготовитель - соблюдать подключение контактных выводов к нагрузке и фазе.
Все обилие диммеров, которые возможно повстречать в реализации, делится на 2 главные категории – поворотные и кнопочные. Поворотные диммеры имеют поворотную ручку, при помощи которой возможно наращивать либо убавлять яркость освещения. Кнопочные электрические диммеры выделяются тем, что они управляются при помощи сенсорных клавиш.
Диммер по габаритным объемам абсолютно не различается от обычного выключателя и аналогично устанавливается в монтажную коробку.
Закрепляется диммер в монтажной коробке также при помощи особых лапок. Как и выключатель, он подключается в разрыв осветительной цепи. Но при его включении нужно соблюдать полярность.
Обычный диммер с двома клемами. Очень просто можно подключить на место старого выключателя.
Стандартная схема подключения обычного диммера

Диммер в паре с обычным выключателем

Диммер в паре с проходным выключателем

Подключение двух диммеров по схеме проходных выключателей

Следует также помнить что большинство обычных диммеров не имеют способности регулировать люминесцентные или светодиодные энергосберегающие лампочки. Более того обычный диммер еще и серьезно сократит срок службы лампочки экономки. Для экономок существует целый класс специальных диммеров с соответствующими обозначениями и большей ценой.
Как подключить диммер: пошаговая инструкция и обзор простых и удобных схем подключения (115 фото + видео)
Теперь для получения приглушенного полумрака в комнате не надо выкручивать лампочки или прикрывать люстру плотной тканью — достаточно приобрести диммер и настроить интенсивность освещения. С его помощью можно не только экспериментировать с затемненностью, но и существенно экономить потребляемую электроэнергию.

Тем, кто не знаком с таким современным чудом электротехники, приглашаем подробнее узнать функциональность, принцип работы и схему для подключения диммера.

Что это такое?
Достаточно один раз посмотреть на фото диммера, чтобы понять, что внешне он сильно похож на всем знакомый выключатель: такая же форма, пластмассовый корпус и разъемы для подключаемых проводов. Отличие одно — вместо прямоугольной клавиши поворотная кнопка, несколько одинаковых или сенсорная панель.

Именно эти дополнения расширяют возможности и функции устройства. Например, современные сенсорные или кнопочные диммеры способны:
- Настраивать интенсивность света, при этом не нанося вред проводке, лампам;
- Продлевать срок службы лампочек;
- Существенно экономить потребленную электроэнергию за счет снижения нагрузки на сеть;
- Снижать риск короткого замыкания, разрыва или перегревания проводки, так как мощность и сила тока доводятся до минимума.

Есть лишь один недостаток — высокая цена, которая окупается через несколько месяцев сниженными суммами в квитанциях за свет. Многих пугает также неизвестность прибора, но на самом деле, принцип работы диммера безопасный и понятный каждому, кто проходил в школе курс физики.
Как работает диммер
Принцип работы устройства несложный и объясняется основными элементами конструкции — динистором и симистором, которые способны ограничивать силу поступающего тока в обе стороны от прибора.
В итоге, воспользовавшись регулятором, можно настроить подходящую мощность. Важен и момент плавность переключения, за что отвечает специальное приспособление «отсечка фазы».

Каким бывает регулятор
Современные рынки предлагают несколько видов диммеров. В основном деление происходит по типу регулятора:
- Поворотные, в которых регуляция интенсивности освещения возможна через круглую поворотную ручку.
- Кнопочные, с одной или несколькими кнопками на сенсорном экране, предлагающими несколько вариантов пропускаемой мощности.

Также разнятся устройства по форме (круглые, квадратные, прямоугольные), количестве регулируемых светильников (от одного до четырех), цвету, материалу и многому другому, что существенно не влияет на их эксплуатацию.

Как выбрать подходящий
Представленный ассортимент порождает закономерный вопрос: какой диммер лучше выбрать? Помогут с ответом полезные советы:
- Стандартный диммер подходит только для галогенных ламп и ламп накаливания, для светодиодов необходимо подбирать специальные устройства.
- Максимальная нагрузка должна превышать существующее напряжение в сети.
- Хорошо зарекомендовали себя производители «Berker», «Bironi», «Simon».
Особенности подключения
Как таковых, особых моментов, как подключить выключатель с диммером, нет — процесс монтажа идентичен стандартной розетке или простому выключателю.

Алгоритм выглядит следующим образом:
- Отключить подачу питания в квартире или доме (во всех помещениях сразу).
- Проверить мультиметром или индикаторной отверткой отсутствие электричества в конкретной линии.
- Если требуется заменить старый выключатель на устройство с регуляцией, необходимо освободить коробку от имеющегося прибора (снять защитную крышку, выкрутить болты или убрать зажимы, отсоединить фазу, ноль и заземление, вытащить корпус).
- Если необходимо вставить диммер на новое место, то потребуется подготовить монтажную коробку (нанести разметку, проштробить отверстие и каналы для подходящей проводки, удалить пыль, вставить подрозетник, вывести проводку).
- В пустой подрозетник вставить заднюю часть диммера.
- Соединить фазу с фазой, ноль с нулем, а заземление с заземлением.
- Проверить прочность соединений, установить клеммы.
- Зафиксировать декоративную крышку.
- Проверить работоспособность.

Заменив стандартный выключатель на диммер, можно не только обзавестись интересной современной диковинкой, но и добавить в жизнь комфорта, снизить расходы. Осталось только подобрать подходящее устройство и приступить к монтажу.





Как подключить диммер к электродвигателю от стиральной машины. Регулятор оборотов коллекторного двигателя от стиральной машины
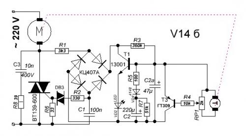
Прекрасный для самоделок мотор от стиральной машины имеет слишком высокие обороты, и малый ресурс на максимальных оборотах. Поэтому я применяю простой самодельный регулятор оборотов (без потери мощности). Схема опробована и показала прекрасный результат. Обороты регулируются примерно от 600 до max.  
  
Потенциометр электрически изолирован от сети, что повышает безопасность пользования регулятором.
Симистор необходимо поставить на радиатор.
Оптопара (2 шт) практически любая, но EL814 имеет внутри 2 встречных светодиода, и просится в эту схему.
Высоковольтный транзистор можно поставить, например, IRF740 (от БП компьютера), но жалко такой мощный транзистор ставить в слаботочную цепь. Хорошо работают транзисторы 1N60, 13003, КТ940.
Вместо моста КЦ407 вполне подойдет мост из 1N4007, или любой на >300V, и ток >100mA.
Печатка в формате .lay5. Печатка нарисована «Вид со стороны М2 (пайка)», так что при выводе на принтер ее надо зеркалить. Цвет М2 = черный, фон = белый, остальные цвета не печатать . Контур платы (для обрезки) выполнен на стороне М2, и будет указателем границ платы после травления. Перед запайкой деталей его следует удалить. В печатку добавлен рисунок деталей со стороны монтажа для переноса на печатку. Она тогда приобретает красивый и законченный вид.
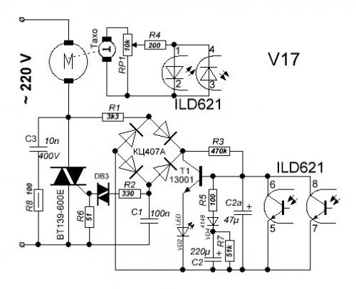
Регулировка от 600 оборотов подходит для большинства самоделок, но для особых случаев предлагается схема с германиевым транзистором. Минимальные обороты удалось снизить до 200.

Минимальные обороты получил 200 об/мин (170-210, электронный тахометр на низких оборотах плохо меряет), транзистор Т3 поставил ГТ309, он прямой проводимости,и их много. Если поставить МП39, 40, 41, П13, 14, 15, то обороты должны еще снизиться, но уже не вижу надобности. Главное, что таких транзисторов как грязи, в отличие от МП37 (смотри форум).
Плавный пуск прекрасно работает, Правда на валу мотора пусто, но от нагрузки на валу при пуске, подберу R5 при необходимости.
R5 = 0-3к3 в зависимости от нагрузки;; R6 = 18 Ом - 51 Ом - в зависимости от симистора, у меня сейчас этого резистора нет;; R4 = 3к - 10к - защита Т3;; RР1 = 2к-10к - регулятор скорости, связан с сетью, защита от сетевого напряжения оператора обязательна!!!. Есть потенциометры с пластмассовой осью, желательно использовать!!! Это большой недостаток данной схемы, и если нет большой необходимости в малых оборотах, советую использовать V17 (от 600 об/мин).
Как подключить диммер к электродвигателю от пылесоса. Доработанная схема

Печатная плата в итоге приняла вот такой рисунок. Внесённые изменения в схему регулятора мощности в данном конкретном случае позволили применить её для регулирования мощности нагревательной спирали термовоздушного паяльного фена приобретённого на AliExpress. Замер сопротивления нагревательной спирали дал 70 Ом, применив формулу нахождения мощности по известным сопротивлению и напряжению:
Р = U x U / R, получил 230 х 230 / 70 = 755,7 Вт
Да, в моей розетке постоянно присутствует именно напряжение в 230 вольт. Вот такой не слабый регулятор мощности на все случаи жизни можно получить от пришедшего в негодность домашнего пылесоса. Автор Babay iz Barnaula
Обсудить статью РЕГУЛЯТОР МОЩНОСТИ ОТ ПЫЛЕСОСА
Тиристоры часто используются в устройствах плавного регулирования мощности таких активных нагрузок, как нагревательные элементы (для управления температурой нагревателя); коллекторные двигатели (для изменения скорости вращения); лампы накаливания (для изменения яркости свечения и цветовой температуры, а также для плавного включения с целью увеличения срока службы). Несмотря на присущие тиристорным регуляторам недостатки (несинусоидальность выходного напряжения; высокий уровень помех), они имеют простое устройство и низкую стоимость. Лучшие показатели могут быть получены в устройствах регулировки с ШИМ с ключами на транзисторах. Но для работы с сопоставимыми по мощности нагрузками, потребуется несопоставимо более сложная схема, содержащая ключевой транзистор, цена которого на данный момент в несколько раз превышает цену тиристора, способного управлять аналогичной нагрузкой.
Принцип действия регулятора мощности
Рис. 1
Основная идея тиристорного управления мощностью в цепи переменного тока состоит в том, что в каждом периоде питающего переменного тока, тиристор находится в открытом (проводящем) состоянии только часть времени. Ток через нагрузку течёт только при открытом тиристоре и, средняя за период мощность оказывается тем меньше, чем меньшую часть периода тиристор открыт. Открывается тиристор импульсом на управляющем электроде, который подаётся с задержкой относительно начала периода (за начало периода принимаем начало положительной полуволны питающего напряжения). Величина задержки как раз определяет, какую часть периода тиристор будет находиться в открытом состоянии, а значит и среднюю мощность нагрузки. Большинство используемых типов тиристоров являются незапираемыми, т.е. с помощью управляющего вывода их можно только открыть; в закрытое состояние они переходят при приложении обратного напряжения между анодом и катодом или уменьшении прямого тока ниже определённого уровня. Это может произойти, например, при переходе питающего напряжения через нулевое значение. То есть, в данном случае, закрывается тиристор сам, в конце полупериода. На протяжении тех полупериодов, когда тиристор смещён в обратном направлении, он всё время находится в закрытом состоянии (предполагается использование триодного тиристора, не проводящего в обратном направлении – это наиболее распространённый тип тиристоров).