Монтаж электропроводки в деревянном доме своими руками. Нормативные документы
- Монтаж электропроводки в деревянном доме своими руками. Нормативные документы
- Какую проводку лучше использовать в частном доме. Тип 2 – электрокабель NYM
- Гофра для проводки в деревянном доме. №2. Скрытая проводка в деревянном доме
- Как правильно провести проводку в доме схема для новичка. Схемы электропроводки в частном доме
- Электропроводка в квартире своими руками пошаговая схема. Планирование домашней электрики
- Монтаж электрощита. Как правильно собрать электрический щиток своими руками
- Видео электропроводка в деревянном доме своими руками
Монтаж электропроводки в деревянном доме своими руками. Нормативные документы
Устройство электропроводки в деревянном доме регламентируется тем же нормативным документом, что и для домов с другим материалом стен. Это ПУЭ-7 «Правила устройства электроустановок» и свод правил СП 256.1325800.2016 «Электроустановки жилых и общественных зданий. Правила проектирования и монтажа» .
ПУЭ — 7 7 . 1 . 38 — Электрические сети, прокладываемые за непроходными подвесными потолками и в перегородках, рассматриваются как скрытые электропроводки и их следует выполнять: за потолками и в пустотах перегородок из горючих материалов в металлических трубах , обладающих локализационной способностью, и в закрытых коробах; за потолками и в перегородках из негорючих материалов* – в выполненных из негорючих материалов трубах и коробах , а также кабелями, не распространяющими горение. При этом должна быть обеспечена возможность замены проводов и кабелей.
СП 256.1325800.2016 —15.15 Электропроводки в полостях над непроходными подвесными потолками и внутри сборных перегородок рассматриваются как скрытые и их следует выполнять кабелями, соответствующими требованиям ГОСТ 31565 :
— за подвесными потолками и в пустотах перегородок, выполненных из негорючих (НГ) материалов и группы горючести Г1, электропроводки следует выполнять в соответствующих требованиям пожарной безопасности неметаллических трубах и неметаллических коробах. Допускается при прокладке кабелей применять металлические погонажные электромонтажные изделия (трубы, короба, лотки и т.д.), а также прокладку отдельных кабелей на скобах;
— за подвесными потолками и в пустотах перегородок, выполненных с применением материалов группы горючести Г2, электропроводки следует выполнять в металлических трубах и металлических коробах со степенью защиты не ниже IP4X;
— за подвесными потолками и в пустотах перегородок, выполненных с применением материалов группы горючести Г3 и Г4, электропроводки следует выполнять в обладающих локализационной способностью металлических трубах, а также в обладающих локализационной способностью металлических глухих коробах;
— электропроводка должна быть сменяемой.
Какую проводку лучше использовать в частном доме. Тип 2 – электрокабель NYM
Этот тип также относятся к качественным электрокабелям, использующимся для создания проводки внутри частных домов. С их помощью прокладывают силовые линии и сети освещения. Такая электропроводка выдерживает напряжение максимум 660 В.
Производители для изготовления кабелей NYM используют медь. Количество жил в таком проводе тоже составляет от 1 до 5 штук. Популярностью пользуются токопроводящие изделия, у которых поперечное сечение изменяется в диапазоне от 1,5 до 16 мм². При этом радиус изгиба электропроводов NYM превышает их диаметр в 4 раза.
Производители выпускают кабели NYM с 2-й изоляцией. Они используют обыкновенный ПВХ для изготовления внешней защиты этих проводов. Негорючий поливинилхлорид применяется при производстве внутренней оплетки всех дополнительно изолированных жил.
NYM электрический кабель для освещения и силовых линий изготавливается при использовании мелованной резины. Она применяется в качестве наполнителя между прослойками провода. Благодаря использованию мелованной резины увеличивается прочностная характеристика электрокабелей NYM. Кроме того, такие токопроводящие изделия стойки к высоким температурам.
Важно! Каждый кабель NYM представляет собой термо- и влагостойкую электропродукцию. Диапазон ее рабочих температур составляет от -40 до +70 ℃.
Однако электропровода этого типа уязвимы перед ультрафиолетовым излучением. Поэтому кабели NYM стараются не прокладывать на участках, куда попадают прямые солнечные лучи. Такую электропроводку обычно прикрывают.
На заметку! По возможности предпочтительнее использовать NYM провод, чем ВВГ кабель.
Тип 3 – кабель ПУНП
Этот тип электропровода представляет собой бюджетный вариант кабеля. ПУНП – электрокабель плоской формы. В его состав может сходить 2-3 жилы. Их сечением составляет 1,5-6 мм². Производители для создания однопроволочных жил электрокабелей ПУНП применяют медь.
Гофра для проводки в деревянном доме. №2. Скрытая проводка в деревянном доме
Электропроводка в деревянных строениях может выполняться двумя способами:
- скрытым;
- открытым.

Скрытая проводка в деревянном доме выполняется сложнее и имеет массу рисков. Такие работы лучше доверять специалистам. Внутренняя проводка обустраивается тогда, когда деревянные стены дома обшиваются сверху отделочным материалом , например, вагонкой или гипсокартоном . В этом случае провода располагают между основной стеной и слоем облицовки. Естественно, оставлять провода незащищенными нельзя – их необходимо спрятать в металлическую трубу. Многие мастера допускают ошибку и используют в данных целях пластиковые рукава, ПВХ гофру или металлорукав. Делать этого нельзя по ряду причин:
- нет гарантии того, что не нарушится изоляция кабеля и не возникнет короткого замыкания, а стенки коробов и труб не смогут выдержать подобной нагрузки. Итог – возгорание. Изоляция может нарушиться не только по причине ошибок в монтаже, но и в результате производственного брака, неправильного хранения и транспортировки. Микротрещины в изоляции большинство измерительных приборов не фиксируют, а со временем при воздействии постоянных нагрузок изоляция все больше и больше ослабевает;
- пластиковая гофра и короб – слабая преграда для грызунов , которые могут ее запросто повредить, оголив провода;
- для монтажа скрытой проводки в деревянных стенах подготавливаются пустоты, а в них со временем имеет свойство накапливаться древесная пыль, для возгорания которой достаточно небольшой искры. Локализовать подобный очаг возгорания проблематично.

Именно поэтому скрытую электропроводку в деревянном доме необходимо монтировать с помощью металлических труб. Они способны обеспечить надежную защиту от возникновения коротких замыканий, но при этом необходимо выполнить ряд условий:
- внутри и снаружи такие трубы должны иметь антикоррозионный слой ;
- монтировать трубы лучше под небольшим наклоном, чтобы дать возможность конденсату свободно стекать;
- трубы необходимо подключить к контуру заземления;
- острые кромки, которые образуются при нарезке труб, могут повредить провод, на них необходимо одеть пластиковые втулки;
- соединение труб должно быть герметичным;
- в стенах необходимо вырезать каналы.
Лучший вариант – это медные трубы, но обойдется он недешево.
Нормы безопасности не нарушает и вариант с использованием штукатурки , хотя, на первый взгляд, он кажется не совсем подходящим. Чтобы обеспечить должную защиту, кабель со всех сторон необходимо окружить слоем штукатурки толщиной минимум в 10 мм, но для обеспечения возможности замены кабеля его необходимо поместить в металлорукав. На деле оказывается, что заменить кабель очень тяжело, а штукатурка со временем под воздействием «дыхания» дерева начинает трескаться.
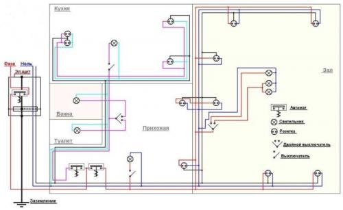
Как правильно провести проводку в доме схема для новичка. Схемы электропроводки в частном доме
Схема проводки в частном доме основывается на плане самого частного дома, то есть разрабатывается индивидуально на стадии проектирования. Схема учитывает специфику оборудования, которое подключается к данной проводке, и системы освещения.
В соответствии с требованиями и положениями, регламентирующими работу с электросетями,
Схема разводки электропроводки в частном доме бывает нескольких типов:
- Э лектрическая (принципиальная). Показывает, как включены в цепь энергопотребители и сколько их всего. При их составлении используют специальные значки, которые не применяют в других схемах.

- Монтажная. На ней отражены места монтажа различных устройств и связи между отдельным элементами системы. Схема позволяет рассчитать необходимое количество кабелей и расходных материалов. здесь можно увидеть разбивку на группы потребителей.

- Структурная. Показывает, что входит в состав сети, как она функционирует вместе с оборудованием после его подключения. Схема дает информацию о том, что необходимо для подключения и настройки.
- Функциональная . Отличается от структурной только детальным описанием отдельных узлов сети.
- Объединенная. Состоит из нескольких чертежей. Такая схема чаще всего используется при разработке сети в многоэтажных особняках.

Они в некоторой степени связаны друг с другом, взаимодополняют, отличаясь по назначению.
Основными элементами сети являются розетки, провода, выключатели, распределительные коробки, осветительные приборы, УЗО и другое . Снабжение частного дома электроэнергией начинается с электрощита, к которому подводится питающий провод с однофазным или трехфазным током.
Щит отображает группы потребителей:
- гнезда для розеток (розеточная группа);
- приборы для освещения;
- силовые элементы;
- хозяйственные потребители.
Если потребители разбиваются по этажам дома, то каждую такую группу необходимо защитить индивидуальными устройствами.
Группа для розеток и осветительных приборов имеется в каждой комнате. Для бытовой техники, имеющей большую мощность, требуется заземление.
Электропроводка в квартире своими руками пошаговая схема. Планирование домашней электрики
Чтобы в процессе эксплуатации электронной техники и подключения ее из различных электрических точек не приводило к постоянным перезакладкам элементов сетей, чтобы не приходилось постоянно штробить стены квартиры, специалисты рекомендуют работы по обустройству электросети начинать с составления схемы электроснабжения. Пример схемы разводки и подключения электрооборудования можно увидеть на рисунке 1.
Рис. 1. Пример схемы электроснабжения квартиры
Такой чертеж, схему формируют «обратным порядком»: первоначально на план квартиры наносят всю используемую осветительную аппаратуру, силовую технику; далее, на основании мощностных расчетов, выбирают схему разводки проводников, сечение проводов, защитные устройства.
Силовая часть
Силовая часть электросети включает в себя мощное оборудование, применяемое в квартире: духовые шкафы, печи, нагревательные баки, кондиционеры. Для их подключения выделяют отдельные мощные линии, защищаемые отдельными защитными автоматами (УЗО). Такой способ проектирования позволит более безопасно эксплуатировать технику в квартире и более эффективно производить ремонтные работы в сетях электропроводки.
Осветительная часть
Следующий блок электрической схемы квартиры – осветительная часть. Здесь есть два варианта проектирования:
- одна группа;
- несколько групп осветительной техники.
Первый тип схемы используют в небольших по площади помещениях, оснащаемых относительно малым количеством приборов освещения. Второй метод цепи освещения более распространен. Пример такого подключения приведен на рисунке 2.

Рис. 2. Схема проектирования нескольких групп освещения в квартире
Если в комнате, кроме элементов освещения, есть необходимость использования блоков питания, трансформаторов, их также рекомендуют включать отдельным электрическим контуром с отдельным УЗО.
Крупная бытовая техника
В любой квартире место, где сконцентрировано большое количество бытовых приборов, это кухня. Большинство из них продолжают работать тогда, когда человек непосредственно не использует их. Это холодильник, электрическая плита, хлебопечь, другое. Для корректной работы техники и постоянной защиты сети от перегрузок и короткого замыкания специалисты при разработке схемы электросети квартиры рекомендуют выделять отдельную линию. Такие подключения выполняют прокладкой электропроводки увеличенного сечения и установкой УЗО высокой степени нагрузки.
Монтаж электрощита. Как правильно собрать электрический щиток своими руками
Как известно, ремонт сродни стихийному бедствию небольших масштабов, и один из его неотъемлемых компонентов — электрификация жилого или служебного помещения. Насколько важную роль играет электричество в доме мы вспоминаем, когда оно внезапно исчезает по причине аварии. Обеспечение квартиры или частного дома электроснабжением, как правило, включает два базовых компонента, это — монтаж электропроводки и сборка электрощита.
Каждый из этих компонентов предусматривает последовательное выполнение ряда шагов, на первый взгляд достаточно несложных, однако, как показывает практика, в подавляющем большинстве случаев, требующих участия профессионального электрика. Если же хозяин помещения намерен самостоятельно решить проблему подачи электроэнергии в дом или квартиру, необходимо, как минимум, тщательно изучить матчасть, то есть подготовиться теоретически, перед тем как собрать электрощиток своими руками.

Электрощит — сердце домашней системы электроснабжения
Мы не ошибёмся, если скажем, что главной функцией электрощита, установленного дома, в офисе, кафе или любом другом помещении, является распределение электроэнергии потребителям и обеспечение безопасности при использовании электроприборов. Каждый владелец жилого или служебного помещения в какой-то момент вынужден разбираться с проблемой: как собрать электрический щиток. Длительная бесперебойная работа огромного количества бытовой техники, которой наполнен сегодня любой дом или офис, в большой степени зависит от того, насколько правильно собран электрощит.
Сам щиток представляет собой пластиковый или металлический ящик, в котором размещены компоненты (или модули), каждый из которых выполняет определённую функцию. Существуют так называемые внутренние электрощитки, то есть утопленные в стену, и наружные — размещённые на стене.
В частном доме электрощиток достаточно часто устанавливают под открытым небом, в этом случае потребуется влагозащищённая конструкция прибора (степень защиты IP65). Учитывая то обстоятельство, что вряд ли электрощит будет меняться ежегодно или даже раз в пять лет (как правило, прибор служит гораздо больше), будет целесообразным при выборе устройства отдать предпочтение пусть и более дорогому, но качественному щитку известной марки с запасом посадочных мест.

С чего начинать?
Каждый опытный электрик подтвердит, что гораздо проще приступать к работе по монтажу электрощита и проводки, имея перед глазами план помещения с указанием предполагаемого размещения бытовой техники, осветительных приборов, а также розеток и распределительных коробок. Определившись с количеством и мощностью потребителей, необходимо составить схему самого электрощитка. Однолинейная схема может выглядеть следующим образом:

На этой схеме все потребители разбиты на 20 групп, для каждой из которых указаны:
- марка провода и сечение жилы, мм²;
- мощность;
- потребляемый ток;
- тип автоматического выключателя с указанием номинального тока.
Для непосвящённого такая схема выглядит достаточно сложно, поэтому можно воспользоваться упрощённым схематическим изображением расположения компонентов электрощита.
Для большей наглядности схему электрощита можно изобразить так:

Или даже так:
где
- 1 — вводной АВ;
- 2 — счётчик;
- 3 — нулевая шина;
- 4 — шина заземления;
- 5–10 — АВ потребителей.
Имея в руках такую схему, гораздо проще разобраться, как правильно собрать электрический щиток.
Как правильно сформировать группы потребителей
Распределяя потребители электроэнергии по группам, следует придерживаться определённых правил:
- мощные потребители (2 кВт и более), к числу которых относятся, как правило, варочная поверхность, духовой шкаф, водонагреватель, стиральная машина и так далее, следует запитывать отдельным выключателем. Кабель при этом должен идти от щитка к потребителю, минуя распределительные коробки;
- двухкиловаттные потребители подключаются медным кабелем сечением 2.5 мм² и автоматическим выключателем 16 А. Если руководствоваться табличными данными, то для прибора мощностью 2 кВт достаточно и провода 1.5 мм², а также автомата на 10 А, но для создания некоторого запаса монтируются, как правило, компоненты следующего уровня;
- в ряде случаев (если мощность потребителя превышает 2 кВт) может потребоваться провод сечением 4 мм² с АВ 25А или же провод 6 мм² с АВ 32 А — такие компоненты иногда используются при подключении варочной поверхности, духового шкафа или проточного водонагревателя;
- для каждой комнаты следует сделать отдельную розеточную линию, которая из распределительной коробки будет иметь разветвление на требуемое число розеток;
- то же самое относится и к линии освещения — каждая из них подключается, как правило автоматом 10 А и проводом 1.5 мм².

