Собрать электрощиток своими руками для квартиры. Виды электрощитков
- Собрать электрощиток своими руками для квартиры. Виды электрощитков
- Собрать электрощиток своими руками для квартиры 220. Какие электроприборы должны находиться в щитке
- Шкаф на балкон своими руками чертежи описание пошаговая инструкция. Пошаговая инструкция, как изготовить простой шкаф на балкон (12 фото)
- Электроавтоматы для дома, как выбрать. Какие бывают автоматы защиты
- Как правильно соединить автоматы в щитке между собой. Подключение автоматов в щитке: вход сверху или снизу
- Какие автоматы выбрать для частного дома. Подбор номинала автоматического выключателя по току и мощности нагрузки
- Как правильно провести проводку в доме схема для новичка. Схемы электропроводки в частном доме
- Видео собираем щиток самостоятельно # электрощит для квартиры
Собрать электрощиток своими руками для квартиры. Виды электрощитков
По происхождению распределительные щитки делятся на собранные самостоятельно и производственного изготовления — оба вида комплектуются под определённые системы электроснабжения квартир.
Готовые щитки производятся предприятиями, специализирующимися на электромонтаже. Если приобретаемое в магазине готовое изделие имеет сертификат, можно не сомневаться в качестве его комплектующих и сборки, но выбранный щиток должен соответствовать системе электроснабжения квартиры по всем параметрам.
Приобретать и устанавливать щитки сомнительного происхождения опасно – велика вероятность неотключения поврежденной цепи автоматически. Доверять безопасность жилья лучше проверенным производителям, например, ABB (Швеция-Швейцария), Makel (Турция), IEK (Россия), FOTKA (Греция). Но, чтобы быть уверенным в успешной установке своими руками даже высококачественного щитка, нужны опыт выполнения таких работ или помощь консультанта-профессионала.
Использование безымянной продукции китайского и турецкого производства следует исключить — экономия на безопасности не допустима. Кроме того, даже при качественных комплектующих такие мини-боксы часто бывают хрупки, а изделия белого цвета через несколько месяцев желтеют.
Самостоятельная сборка распределительного щитка производится из комплектующих с необходимыми параметрами — по схеме, выполненной под конкретную систему электроснабжения. Приобретается мини-бокс нужных габаритов и конструкции, в котором компонуются и монтируются необходимые комплектующие.
По материалу изготовления корпусы для щитков делятся на пластиковые, металлические и комбинированные. Для квартиры больше подойдёт мини-бокс из пластика – лёгкое изделие эстетичного исполнения, не требующее заземления .
При выборе распределительного щитка из нескольких равноценных вариантов лучше отдать предпочтение изделию с прозрачной дверцей мини-бокса, позволяющей и в закрытом состоянии контролировать состояние автоматов визуально.
Мини-боксы должны иметь достаточную степень защиты от влаги и пыли, которая указывается в техническом паспорте изделия. Для установки в квартирах пригодны корпусы с классом защиты IP21, IP31 и IP32.
По способу установки мини-боксы подразделяются:
- наружные (накладные, навесные) – удобные при наружной проводке и в деревянных домах, простые в установке, но занимающие определённый объём;
- встраиваемые – более эстетичные (монтируются заподлицо стене), но сложные в установке, так как требуют устройства монтажной ниши.
Собрать электрощиток своими руками для квартиры 220. Какие электроприборы должны находиться в щитке

В зависимости от того, квартира это или частный дом, электро-щитки могут устанавливаться по-разному, в зависимости от того, где установлен счетчик и вводной автомат. В наше время, счетчик и вводной автомат, если взять частный дом, устанавливаются снаружи, в удобном для контроля месте. Щиток же устанавливается внутри дома, где удобно осуществлять контроль за электроосвещением и работающими электроприборами. Несколько десятилетий назад и счетчик, и защитные «пробки» устанавливались в доме, что было крайне неудобно для контролирующих организаций. Им приходилось заходить в частные дома, что не очень нравилось хозяевам. Теперь же, когда счетчик располагается на улице, удобно и контролировать, и снижать показания.
К сожалению, не везде и не всегда возможен подобный вариант. В таком случае, счетчик ставится в квартире в щитке, где расположены и автоматы выключения. Поэтому, при установке щитка необходимо учитывать габариты счетчика и количество выключателей.

В многоквартирных домах, как правило, счетчики и вводные автоматы расположены на лестничных площадках, в специальных электро-щитках, куда помещается сразу несколько счетчиков, обслуживающих несколько квартир. При этом, никаких щитков в квартире не предусмотрено, особенно, если квартира не современной планировки. В случае ремонта в квартире, электро-щиток просто необходим, так как это позволит разделить электропитание практически всех комнат, что делает их независимыми. Это особенно актуально в случае какой-либо аварии, когда можно отдельным автоматом обеспечить данную линию и проводить ремонтные работы. При этом, в остальных комнатах все электроприборы будут функционировать, как и прежде.
С электричеством шутки всегда заканчиваются плачевно, поэтому, вопрос безопасности должен стоять на первом месте. Существует такое устройство, как УЗО – устройство защитного отключения (фото выше №3 ), которое необходимо установить перед автоматами, которые распределяют нагрузку в квартире. Это устройство защищает линию, даже если такие утечки минимальные, что снижает к минимуму поражение электротоком. УЗО включается следующим образом: фаза подключается на входы автоматов, а нулевой провод соединяется с нулевым общим проводом. Автоматы так же имеют встроенную защиту от превышения нагрузки и от коротких замыканий.
Еще один интересный прибор, без которого порой совсем не обойтись – это стабилизатор. Ни для кого не секрет, что качество электроснабжения у нас отвратительное: напряжение постоянно «скачет» от 160 V до 280 V, что негативно сказывается на работе некоторых электроприборов, работа которых управляется микропроцессорами. В связи с этим, такая техника, как компьютеры, стиральные машины, холодильники, аудио и видео комплексы требуют стабильного напряжения. Если что-то случится, то их ремонт может дорого обойтись, поэтому, лучше перестраховаться и приобрести стабилизатор не на всю квартиру, а только на ответственные бытовые приборы. Естественно, что об этом следует подумать заранее и объединить ответственные розетки питания в одну группу.

Стабилизатор можно установить, как на одну, так и на несколько групп, если включить его перед автоматами. При этом, нужно тщательно рассчитать необходимую мощность и позаботиться о запасе мощности хотя бы в 20 %, чтобы стабилизатор не перегревался. При этом, следует взять во внимание тот факт, что размеры стабилизатора не позволят поместить его в щиток, а это означает, что стабилизатор придется устанавливать отдельно и об этом необходимо позаботиться заранее.
В электро-щитке располагается 2 шины: шина заземления и шина зануления. К шине заземления подключаются все провода, соединенные с заземлением приборов и устройств. На шину зануления подключается провод от УЗО (нулевой). Нулевая линия всегда обозначается буквой «N» и при разводке к нему подключаются все белые или зелено-желтые провода, а фазный провод всегда красный или коричневый. Именно поэтому, для разводки желательно применять разноцветные провода, чтобы потом не пришлось вызванивать каждый провод. Это особенно актуально для тех, кто делает это первый раз: можно накрутить такое, что потом несколько дней специалистам придется разбираться.

Все автоматы в щитке соединяются параллельно, а точнее, верхние клеммы, куда подается фаза. Нижние же клеммы подключаются каждый к отдельной линии, которые питают отдельные комнаты.

Вариант DIN-реек в корпусе щитка
УЗО и автоматы крепятся на специальную DIN-рейку, с помощью защелок, поэтому проблем с установкой подобных аппаратов не должно быть никаких.

Шкаф на балкон своими руками чертежи описание пошаговая инструкция. Пошаговая инструкция, как изготовить простой шкаф на балкон (12 фото)
В пространстве лоджии многие организуют кладовку. Чтобы избежать беспорядка, лучше продумать удобную систему хранения. В этой статье мы расскажем, как сделать вместительный шкаф на балконе своими руками.
Замеры
Чтобы корректно определить параметры понадобится карандаш, рулетка и лист бумаги. Вооружаемся всем необходимым и фиксируем следующие параметры:
- ШхГхВ (ширину, глубину и высоту для будущей конструкции);
- Учитываем габариты вещей, которые планируем хранить;
- При необходимости делаем припуски для теплоизоляции и отделки лоджии.
- Записываем данные и разрабатываем дизайн мебели.
Определяем место для будущей конструкции на балконе.

Варианты конструкций
- Использовать фабричные детали для самостоятельной сборки;
- Конструировать мебель по индивидуальным размерам из пиломатериалов;
- Мебель из гипсокартона.
В мебельных магазинах можно приобрести специальные заготовки и фурнитуру, чтобы создать шкаф своими руками.
Из пиломатериалов чаще всего выбирают сосну, поскольку с этим деревом достаточно просто работать.
Сборка шкафа из пиломатериалов
Плюсы:
- Выдерживает значительную нагрузку;
- Эстетичный вид деревянной конструкции.
Минусы:
- Материал подвержен деформации, если недостаточно высушен;
- Сложность монтажа.
Нам понадобятся:
- Крепеж;
- Доски (30 мм и более – толщина);
- Бруски (40х40 мм – сечение);
- Фурнитура (петли, ручки, магниты);
- Молоток;
- Электродрель;
- Рубанок;
- Струбцины;
- Ножовка;
- Строительный уровень;
- Карандаш;
- Отвес;
- Рулетка;
- Отвертки.
Последовательность
1. Накануне работ делаем заготовки по размерам.
2. Сооружаем каркас – монтируем опорные балки, корректируя положение при помощи строительного уровня.

3. Закрепляем бруски нужной длины для будущих полок (перекладины);

Не забывайте про габариты вещей, которые будут храниться в шкафу, чтобы сделать правильную высоту полок.
4. Делаем устойчивую опору из поперечной рейки и закрепляем ее на полу крепежными элементами. Далее монтируем по аналогичному принципу верхний элемент. На поперечные рейки в дальнейшем закрепим направляющие для фасадов.

Данный этап с другого ракурса.

5. Нарезаем и устанавливаем полки.

Вид сбоку.

6. Выпиливаем двери, обклеиваем спилы специальной кромкой.

7. Монтируем двери на ролики, добиваясь удобного открывания, и прикручиваем ручки-рейлинги для дверей.

Колесико, которое приводит в движение дверь.

8. Красим бруски в торцевой части белой краской.

Электроавтоматы для дома, как выбрать. Какие бывают автоматы защиты
Для защиты проводников однофазной сети 220 В есть отключающие устройства однополюсные и двухполюсные. К однополюсным подключается только один проводник — фазный, к двухполюсным и фаза и ноль. Однополюсные автоматы ставят на цепи 220 В внутреннего освещения, на розеточные группы в помещениях с нормальными условиями эксплуатации. Их также ставят на некоторые виды нагрузки в трехфазных сетях, подключая одну из фаз.
Для трехфазных сетей (380 В) есть трех и четырех полюсные. Вот эти автоматы защиты (правильное название автоматический выключатель) ставят на трехфазную нагрузку (духовки, варочные панели и другое оборудование которое работает от сети 380 В).
В помещениях с повышенной влажностью (ванная комната, баня, бассейн и т.д.) ставят двухполюсные автоматические выключатели. Их также рекомендуют устанавливать на мощную технику — на стиральные и посудомоечные машины, бойлеры, духовые шкафы и т.д.
Просто в аварийных ситуациях — при коротком замыкании или пробое изоляции — на нулевой провод может попасть фазное напряжение. Если на линии питания установлен однополюсный аппарат, он отключит фазный провод, а ноль с опасным напряжением так и останется подключенным. А значит, остается вероятность поражения током при прикосновении. То есть, выбор автомата прост — на часть линий ставятся однополюсные выключатели, на часть — двухполюсные. Конкретное количество зависит от состояния сети.

Автоматы для однофазной сети
Для трехфазной сети существуют трехполюсные автоматические выключатели. Такой автомат ставится на входе и на потребителях, к которым подводятся все три фазы — электроплита, трехфазная варочная панель, духовой шкаф и т.д. На остальных потребителей ставят двухполюсные автоматы защиты. Они в обязательном порядке должны отключать и фазу и нейтраль.

Пример разводки трехфазной сети — типы автоматов защиты
Выбор номинала автомата защиты от количества подключаемых к нему проводов не зависит.
Как правильно соединить автоматы в щитке между собой. Подключение автоматов в щитке: вход сверху или снизу
Первое с чего бы начать это правильность подключения автомата в принципе. Как известно автоматический выключатель имеет два контакта для подключения подвижный и неподвижный.
На какой из контактов необходимо подключать питание к верхнему или нижнему? На сегодняшний день споров по этому поводу развелось очень много. На любом электротехническом форуме куча вопросов и мнений на этот счет.
Обратимся за советом к нормативным документам. Что сказано в ПУЭ по этому поводу? В 7-м издании ПУЭ пункт 3.1.6. сказано:
3.1.6. Автоматические выключатели и предохранители пробочного типа должны присоединяться к сети так, чтобы при вывинченной пробке предохранителя (автоматического выключателя) винтовая гильза предохранителя (автоматического выключателя) оставалась без напряжения. При одностороннем питании присоединение питающего проводника (кабеля или провода) к аппарату защиты должно выполняться, как правило, к неподвижным контактам.
Как видно в правилах сказано, что питающий провод при подключении автоматов в щитке должен присоединяться, как правило, к неподвижным контактам. Это также относится ко всем УЗО, дифавтоматам и прочих устройств защиты. Из всей этой вырезки непонятно выражение «как правило». То есть вроде, как и должно, но в некоторых случаях может быть и исключение.
Чтобы понимать, где расположен подвижный и неподвижный контакт нужно представлять внутреннее устройство автоматического выключателя. Давайте на примере однополюсного автомата рассмотрим, где находится неподвижный контакт.

Перед нами автомат серии ВА47-29 фирмы iek. Из фото понятно, что неподвижным контактом у него является верхняя клемма, а подвижным контактом — нижняя клемма. Если рассмотреть электрические обозначения на самом выключателе, то здесь тоже видно, что неподвижный контакт находится сверху.
У автоматических выключателей других фирм производителей аналогичные обозначения на корпусе. Взять, например, автомат фирмы Schneider Electric Easy9, у него неподвижный контакт также находится сверху. Для УЗО Schneider Electric все аналогично сверху находятся неподвижные контакты, а снизу подвижные.
Другой пример, защитные устройства фирмы Hager. На корпусе автоматических выключателей и УЗО hager также можно увидеть обозначения, из которых понятно, что неподвижные контакты находятся сверху.
Какие автоматы выбрать для частного дома. Подбор номинала автоматического выключателя по току и мощности нагрузки
Для выбора подходящего автомата удобно рассчитать силу тока на один киловатт мощности нагрузки и составить соответствующую таблицу. Применив формулу (2) и коэффициент мощности 0.95 для напряжения 220 В, получим:
1000 Вт / (220 В х 0,95) = 4,78 А
Учитывая, что напряжение в наших электросетях нередко не дотягивает до положенных 220 В, вполне корректно принять значение 5 А на 1 кВт мощности. Тогда таблица зависимости силы тока от нагрузки будет выглядеть в таблице 1, следующим образом:
Данная таблица даёт приблизительную оценку силы переменного тока, протекающего по однофазной электрической сети при включении бытовых электроприборов. При этом следует помнить, что имеется в виду пиковая потребляемая мощность, а не средняя. Эту информацию можно найти в документации, прилагаемой к электротехническому изделию. На практике удобней пользоваться таблицей предельных нагрузок, учитывающей тот факт, что автоматы выпускаются с определённым номиналом по силе тока (таблица 2):
Например, если нужно узнать, на сколько ампер нужен автомат под мощность 15 кВт при трёхфазном токе, то ищем в таблице ближайшее большее значение – оно составляет 16,5 кВт, что соответствует автомату на 25 ампер.
В реальности существуют ограничения по выделяемой мощности. В частности, в современных городских многоквартирных домах с электроплитой выделенная мощность составляет от 10 до 12 киловатт, а на входе ставится автомат на 50 А. Эту мощность разумно разбить на группы с учётом того, что самые энергоёмкие приборы концентрируются на кухне и в ванной комнате. На каждую группу ставится свой автомат, что позволяет исключить полное обесточивание квартиры в случае возникновения перегрузки на одной из линий.
В частности, под электроплиту (или варочную панель) целесообразно сделать отдельный ввод и установить автомат на 32 или 40 ампер (в зависимости от мощности плиты и духовки), а также силовую розетку с соответствующим номинальным током. Других потребителей подключать к этой группе не стоит. Отдельная линия должна быть и у стиральной машины, и у кондиционера – для них будет достаточно автомата на 25 А.
На вопрос о том, сколько розеток можно подключить на один автомат, можно ответить одной фразой: сколько угодно. Сами по себе розетки не потребляют электроэнергию, то есть не создают нагрузку на сеть. Нужно лишь позаботиться о том, чтобы суммарная мощность одновременно включаемых электроприборов соответствовала сечению провода и мощности автомата, о чём будет сказано ниже.
Для частного дома или коттеджа вводной автомат подбирается в зависимости от выделенной мощности. Далеко не всем хозяевам удаётся получить желаемое количество киловатт, особенно в регионах с ограниченными возможностями электросетей. Но в любом случае, как и для городских квартир, сохраняется принцип разделения потребителей на отдельные группы.

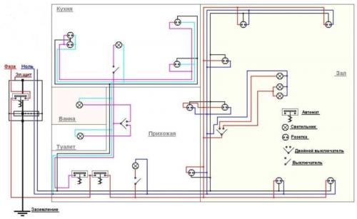
Как правильно провести проводку в доме схема для новичка. Схемы электропроводки в частном доме
Схема проводки в частном доме основывается на плане самого частного дома, то есть разрабатывается индивидуально на стадии проектирования. Схема учитывает специфику оборудования, которое подключается к данной проводке, и системы освещения.
В соответствии с требованиями и положениями, регламентирующими работу с электросетями,
Схема разводки электропроводки в частном доме бывает нескольких типов:
- Э лектрическая (принципиальная). Показывает, как включены в цепь энергопотребители и сколько их всего. При их составлении используют специальные значки, которые не применяют в других схемах.

- Монтажная. На ней отражены места монтажа различных устройств и связи между отдельным элементами системы. Схема позволяет рассчитать необходимое количество кабелей и расходных материалов. здесь можно увидеть разбивку на группы потребителей.

- Структурная. Показывает, что входит в состав сети, как она функционирует вместе с оборудованием после его подключения. Схема дает информацию о том, что необходимо для подключения и настройки.
- Функциональная . Отличается от структурной только детальным описанием отдельных узлов сети.
- Объединенная. Состоит из нескольких чертежей. Такая схема чаще всего используется при разработке сети в многоэтажных особняках.

Они в некоторой степени связаны друг с другом, взаимодополняют, отличаясь по назначению.
Основными элементами сети являются розетки, провода, выключатели, распределительные коробки, осветительные приборы, УЗО и другое . Снабжение частного дома электроэнергией начинается с электрощита, к которому подводится питающий провод с однофазным или трехфазным током.
Щит отображает группы потребителей:
- гнезда для розеток (розеточная группа);
- приборы для освещения;
- силовые элементы;
- хозяйственные потребители.
Если потребители разбиваются по этажам дома, то каждую такую группу необходимо защитить индивидуальными устройствами.
Группа для розеток и осветительных приборов имеется в каждой комнате. Для бытовой техники, имеющей большую мощность, требуется заземление.