Разводка электропроводки в деревянном доме. Нормативные документы
- Разводка электропроводки в деревянном доме. Нормативные документы
- Гофра для проводки в деревянном доме. №2. Скрытая проводка в деревянном доме
- Какой провод использовать для проводки в доме. Лучшие провода для проводки в доме: сечения, маркировка
- Какую проводку лучше использовать в частном доме. Тип 2 – электрокабель NYM
- Как правильно провести проводку в доме схема для новичка. Схемы электропроводки в частном доме
- Видео электрика в деревянном доме. Как делать правильно?
Разводка электропроводки в деревянном доме. Нормативные документы
Устройство электропроводки в деревянном доме регламентируется тем же нормативным документом, что и для домов с другим материалом стен. Это ПУЭ-7 «Правила устройства электроустановок» и свод правил СП 256.1325800.2016 «Электроустановки жилых и общественных зданий. Правила проектирования и монтажа» .
ПУЭ — 7 7 . 1 . 38 — Электрические сети, прокладываемые за непроходными подвесными потолками и в перегородках, рассматриваются как скрытые электропроводки и их следует выполнять: за потолками и в пустотах перегородок из горючих материалов в металлических трубах , обладающих локализационной способностью, и в закрытых коробах; за потолками и в перегородках из негорючих материалов* – в выполненных из негорючих материалов трубах и коробах , а также кабелями, не распространяющими горение. При этом должна быть обеспечена возможность замены проводов и кабелей.
СП 256.1325800.2016 —15.15 Электропроводки в полостях над непроходными подвесными потолками и внутри сборных перегородок рассматриваются как скрытые и их следует выполнять кабелями, соответствующими требованиям ГОСТ 31565 :
— за подвесными потолками и в пустотах перегородок, выполненных из негорючих (НГ) материалов и группы горючести Г1, электропроводки следует выполнять в соответствующих требованиям пожарной безопасности неметаллических трубах и неметаллических коробах. Допускается при прокладке кабелей применять металлические погонажные электромонтажные изделия (трубы, короба, лотки и т.д.), а также прокладку отдельных кабелей на скобах;
— за подвесными потолками и в пустотах перегородок, выполненных с применением материалов группы горючести Г2, электропроводки следует выполнять в металлических трубах и металлических коробах со степенью защиты не ниже IP4X;
— за подвесными потолками и в пустотах перегородок, выполненных с применением материалов группы горючести Г3 и Г4, электропроводки следует выполнять в обладающих локализационной способностью металлических трубах, а также в обладающих локализационной способностью металлических глухих коробах;
— электропроводка должна быть сменяемой.
Гофра для проводки в деревянном доме. №2. Скрытая проводка в деревянном доме
Электропроводка в деревянных строениях может выполняться двумя способами:
- скрытым;
- открытым.

Скрытая проводка в деревянном доме выполняется сложнее и имеет массу рисков. Такие работы лучше доверять специалистам. Внутренняя проводка обустраивается тогда, когда деревянные стены дома обшиваются сверху отделочным материалом , например, вагонкой или гипсокартоном . В этом случае провода располагают между основной стеной и слоем облицовки. Естественно, оставлять провода незащищенными нельзя – их необходимо спрятать в металлическую трубу. Многие мастера допускают ошибку и используют в данных целях пластиковые рукава, ПВХ гофру или металлорукав. Делать этого нельзя по ряду причин:
- нет гарантии того, что не нарушится изоляция кабеля и не возникнет короткого замыкания, а стенки коробов и труб не смогут выдержать подобной нагрузки. Итог – возгорание. Изоляция может нарушиться не только по причине ошибок в монтаже, но и в результате производственного брака, неправильного хранения и транспортировки. Микротрещины в изоляции большинство измерительных приборов не фиксируют, а со временем при воздействии постоянных нагрузок изоляция все больше и больше ослабевает;
- пластиковая гофра и короб – слабая преграда для грызунов , которые могут ее запросто повредить, оголив провода;
- для монтажа скрытой проводки в деревянных стенах подготавливаются пустоты, а в них со временем имеет свойство накапливаться древесная пыль, для возгорания которой достаточно небольшой искры. Локализовать подобный очаг возгорания проблематично.

Именно поэтому скрытую электропроводку в деревянном доме необходимо монтировать с помощью металлических труб. Они способны обеспечить надежную защиту от возникновения коротких замыканий, но при этом необходимо выполнить ряд условий:
- внутри и снаружи такие трубы должны иметь антикоррозионный слой ;
- монтировать трубы лучше под небольшим наклоном, чтобы дать возможность конденсату свободно стекать;
- трубы необходимо подключить к контуру заземления;
- острые кромки, которые образуются при нарезке труб, могут повредить провод, на них необходимо одеть пластиковые втулки;
- соединение труб должно быть герметичным;
- в стенах необходимо вырезать каналы.
Лучший вариант – это медные трубы, но обойдется он недешево.
Нормы безопасности не нарушает и вариант с использованием штукатурки , хотя, на первый взгляд, он кажется не совсем подходящим. Чтобы обеспечить должную защиту, кабель со всех сторон необходимо окружить слоем штукатурки толщиной минимум в 10 мм, но для обеспечения возможности замены кабеля его необходимо поместить в металлорукав. На деле оказывается, что заменить кабель очень тяжело, а штукатурка со временем под воздействием «дыхания» дерева начинает трескаться.
Источник: https://stroyvsepodryad.info/novosti/gofroshlang-dlya-elektroprovodki-materialy-dlya-izgotovleniya
Какой провод использовать для проводки в доме. Лучшие провода для проводки в доме: сечения, маркировка

Чтобы правильно организовать подачу электроэнергии при строительстве или ремонте, нужно знать, какой провод использовать для проводки в доме. Устройство питающей сети лучше доверить специалисту, но закупку материалов можно сделать самостоятельно. Для этого необходимо помнить основные правила грамотного выбора кабеля.

Из чего делают электрические кабели
Главным проводником электрического тока являются алюминиевые или медные жилы. Чем больше их диаметр, тем выше возможности кабеля.
Алюминиевые провода дешевле, но они скорее приходят в негодность и имеют более низкий коэффициент электропроводности.
Медный кабель долговечен, не переламывается на изгибах и способен пропускать больший ток, чем алюминиевый при одном и том же диаметре.
Всю проводку в доме рекомендуется делать однотипной. Это связано с тем, что для соединения изделий из разных материалов потребуется специальный переходник, чтобы не создавать гальванической пары. В этом случае происходит окисление и разрушение проводов, что может привести к короткому замыканию.
Основные жилы одеты в оплетки из резины, полиэтилена или ПВХ. Часто несколько таких изолированных проводников объединяются в пучок, который, в свою очередь, покрыт защитной оболочкой.
Разновидности прокладки проводки
Выбор нужного провода зависит от вида прокладки, т.к. способ монтажа влияет на предъявляемые требования.
Открытая
Открытой называется прокладка кабеля непосредственно по строительным конструкциям. Она производится там, где нет возможности или необходимости прятать проводку в стене или потолке.

Так как открыто проложенный кабель ничем не защищен, необходимо оградить его от механических повреждений. Кроме того, в целях безопасности рекомендуется использовать провод сечением жилы не менее 4 мм².
Скрытая
Для устройства скрытой проводки в стене пробивают борозду, в которой прокладывают кабель, а затем заделывают ее и покрывают штукатуркой. При таком способе электрообеспечения к проводу предъявляются менее строгие требования, т.к. он изолирован как от внешних воздействий, так и от последствий перегрева.
Требования к домашней электрической сети регламентируются ПУЭ п. 7.1.34.
Отличие кабеля от провода
Провод — это облегченная конструкция, состоящая из 1-3 изолированных жил. Он менее защищен, чем кабель, и имеет более простое внутреннее устройство.

Кабель — это провод более сложной конструкции. Помимо нескольких отделенных друг от друга жил, он имеет двойной слой изоляции, прокладку, экран и рекомендуется для использования в жилых помещениях.
Виды проводов для электропроводки
Наиболее часто применяемые марки проводов для подачи электричества в жилые помещения:
- ВВГ;
- NYM;
- ПУНП;
- ВБбШв.
ВВГ
Чаще всего для внутренней проводки в жилом доме применяется кабель ВВГ. Он имеет медные жилы в ПВХ-оплетке и общей изоляции из того же материала.

ВВГ используют для прокладки электричества от ответвительной коробки к розеткам. Его преимуществом является большая устойчивость к перепадам температур и влажности. Кроме того, провод, имеющий маркировку ВВГнг, не распространяет горение. Обозначение ВВГнгLS указывает на пониженное дымообразование, а буквы ВВГнгFR-LS — на дополнительную изоляцию лентой из слюды.
NYM
Провод с маркировкой NYM имеет улучшенные эксплуатационные характеристики по сравнению с ВВГ: увеличенную температурную стойкость, гибкость, надежность. Кроме внутренней и внешней изоляции, между жилами и наружной оболочкой есть резиновый наполнитель.
Недостатком этого провода служит повышенная чувствительность к ультрафиолетовым лучам, вследствие чего его нельзя применять в открытых незатемненных местах.
ПУНП
ПУНП — более дешевый провод из 1-3 жил. Его характеристики намного хуже, чем у предыдущих аналогов. Он может применяться в узком диапазоне температур при сетевом напряжении до 250 В.

С 2007 г. кабель ПУНП запрещен к применению в домашней сети из-за пожароопасности и ненадежности.
ВБбШв
Для наружного подведения электричества используется силовой кабель ВБбШв, укрепленный специальной броней. Наличие металлизированной оболочки позволяет прокладывать его в земляной траншее, в гофрированной трубе на открытых участках придомовой территории или внешней стене дома. Необходимым условием служит укрытие провода от попадания солнечного света.
Какую проводку лучше использовать в частном доме. Тип 2 – электрокабель NYM
Этот тип также относятся к качественным электрокабелям, использующимся для создания проводки внутри частных домов. С их помощью прокладывают силовые линии и сети освещения. Такая электропроводка выдерживает напряжение максимум 660 В.
Производители для изготовления кабелей NYM используют медь. Количество жил в таком проводе тоже составляет от 1 до 5 штук. Популярностью пользуются токопроводящие изделия, у которых поперечное сечение изменяется в диапазоне от 1,5 до 16 мм². При этом радиус изгиба электропроводов NYM превышает их диаметр в 4 раза.
Производители выпускают кабели NYM с 2-й изоляцией. Они используют обыкновенный ПВХ для изготовления внешней защиты этих проводов. Негорючий поливинилхлорид применяется при производстве внутренней оплетки всех дополнительно изолированных жил.
NYM электрический кабель для освещения и силовых линий изготавливается при использовании мелованной резины. Она применяется в качестве наполнителя между прослойками провода. Благодаря использованию мелованной резины увеличивается прочностная характеристика электрокабелей NYM. Кроме того, такие токопроводящие изделия стойки к высоким температурам.
Важно! Каждый кабель NYM представляет собой термо- и влагостойкую электропродукцию. Диапазон ее рабочих температур составляет от -40 до +70 ℃.
Однако электропровода этого типа уязвимы перед ультрафиолетовым излучением. Поэтому кабели NYM стараются не прокладывать на участках, куда попадают прямые солнечные лучи. Такую электропроводку обычно прикрывают.
На заметку! По возможности предпочтительнее использовать NYM провод, чем ВВГ кабель.
Тип 3 – кабель ПУНП
Этот тип электропровода представляет собой бюджетный вариант кабеля. ПУНП – электрокабель плоской формы. В его состав может сходить 2-3 жилы. Их сечением составляет 1,5-6 мм². Производители для создания однопроволочных жил электрокабелей ПУНП применяют медь.
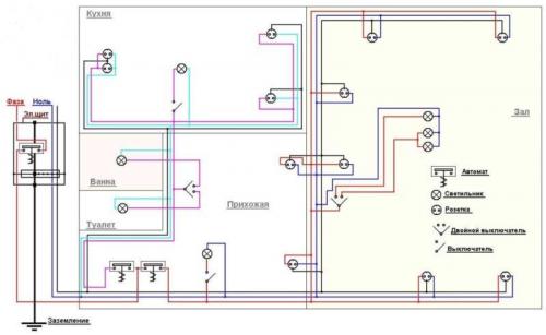
Как правильно провести проводку в доме схема для новичка. Схемы электропроводки в частном доме
Схема проводки в частном доме основывается на плане самого частного дома, то есть разрабатывается индивидуально на стадии проектирования. Схема учитывает специфику оборудования, которое подключается к данной проводке, и системы освещения.
В соответствии с требованиями и положениями, регламентирующими работу с электросетями,
Схема разводки электропроводки в частном доме бывает нескольких типов:
- Э лектрическая (принципиальная). Показывает, как включены в цепь энергопотребители и сколько их всего. При их составлении используют специальные значки, которые не применяют в других схемах.

- Монтажная. На ней отражены места монтажа различных устройств и связи между отдельным элементами системы. Схема позволяет рассчитать необходимое количество кабелей и расходных материалов. здесь можно увидеть разбивку на группы потребителей.

- Структурная. Показывает, что входит в состав сети, как она функционирует вместе с оборудованием после его подключения. Схема дает информацию о том, что необходимо для подключения и настройки.
- Функциональная . Отличается от структурной только детальным описанием отдельных узлов сети.
- Объединенная. Состоит из нескольких чертежей. Такая схема чаще всего используется при разработке сети в многоэтажных особняках.

Они в некоторой степени связаны друг с другом, взаимодополняют, отличаясь по назначению.
Основными элементами сети являются розетки, провода, выключатели, распределительные коробки, осветительные приборы, УЗО и другое . Снабжение частного дома электроэнергией начинается с электрощита, к которому подводится питающий провод с однофазным или трехфазным током.
Щит отображает группы потребителей:
- гнезда для розеток (розеточная группа);
- приборы для освещения;
- силовые элементы;
- хозяйственные потребители.
Если потребители разбиваются по этажам дома, то каждую такую группу необходимо защитить индивидуальными устройствами.
Группа для розеток и осветительных приборов имеется в каждой комнате. Для бытовой техники, имеющей большую мощность, требуется заземление.

