Схема подключения люминесцентной лампы с дросселем. Схема подключения люминесцентной лампы
- Схема подключения люминесцентной лампы с дросселем. Схема подключения люминесцентной лампы
- Схема люминесцентной лампы с двумя дросселями. Схема подключения с применением электромагнитный балласта или ЭмПРА (дросель и стартер) Более распространённая схема подключения люминесцентной лампы – с использованием ЭМПРА. Это
- Схема работы люминесцентной лампы. Особенности, преимущества и недостатки
- Схема люминесцентного светильника на 2 лампы. Подключение с электромагнитным балластом
- Дроссель люминесцентной лампы. Принцип действия
- Подключение люминесцентных ламп ЭПРА. Подключение люминесцентных ламп через ЭПРА | Каталог самоделок
Схема подключения люминесцентной лампы с дросселем. Схема подключения люминесцентной лампы
Теперь пора узнать, как подключить ЛДС к дросселю и стартеру.

Схема подключения одной люминесцентной лампы
Как это работает?При подаче на светильник напряжения практически все оно, протекая через дроссель, прикладывается к стартеру, поскольку тока через саму лампу нет. За счет тлеющего разряда биметаллическая пластина в стартере разогревается и замыкает цепь, подавая на спирали полное напряжение сети. Тлеющий разряд в стартере гаснет, биметаллическая пластина остывает и размыкает цепь, но к этому времени спирали лампы уже разогреты. За счет обратной самоиндукции дроссель формирует короткий высоковольтный (около 1 кВ) разряд и зажигает лампу.
Важно! Если старта не произошло, то процесс пуска повторяется. Ты наверняка видел старые ЛДС, которые часами «моргают», не могут зажечься.
Теперь напряжение на стартере недостаточно для начала в нем тлеющего разряда, и в дальнейшей работе светильника он не участвует. В работу включается балласт, который ограничивает ток через газоразрядный прибор на заданном уровне. Величина его зависит от мощности дросселя. Именно поэтому я упоминал выше, что мощность дросселя должна соответствовать мощности ЛДС. В противном случае ток будет слишком мал или слишком велик.
Наглядная иллюстрация работы люминесцентного светильника со стартером и электромагнитным дросселем
Пару слов по поводу конденсатора, стоящего на входе схемы. Имея большую индуктивность, балласт потребляет не только активную, но и реактивную энергию, причем последняя расходуется впустую – на нагрев самого дросселя. Конденсатор, который называют компенсирующим, уменьшает расход реактивной энергии, увеличивая КПД конструкции и облегчая режим работы самого дросселя.
Можно ли подключить к одному дросселю две ЛДС? Тут все будет зависеть от рабочего напряжения самих ламп. Если они рассчитаны на напряжение 220 В, то придется собрать схему с двумя дросселями, точнее, собрать две схемы, которые я привел выше. Но если лампы рассчитаны на напряжение 110 В, то такое вполне возможно.

Схема подключения двух люминесцентных ламп к одному дросселю
Принцип работы этой схемы такой же, как и предыдущей, только каждый стартер отвечает за пуск своей ЛДС.
Мнение эксперта
Алексей Бартош
Специалист по ремонту, обслуживанию электрооборудования и промышленной электроники.
Задать вопрос экспертуСобирая такую схему, нужно взять стартеры на 110 В и выбрать дроссель, мощность которого равна суммарной мощности ламп. Кроме того, мощность используемых ламп должна быть одинаковой. Именно такая схема используется в растровых светильниках, которые применяются в офисах. В них установлено 4 лампы по 18 Ватт. Лампы запитаны попарно, установлено 2 дросселя.
Нередко на дросселе отечественного производства можно увидеть аббревиатуру ЭмПРА. Именно так правильно называется электромагнитный дроссель – Электромагнитный Пускорегулирующий Аппарат.
Схема люминесцентной лампы с двумя дросселями. Схема подключения с применением электромагнитный балласта или ЭмПРА (дросель и стартер) Более распространённая схема подключения люминесцентной лампы – с использованием ЭМПРА. Это
стартерная схема включения.
- В сравнении со схемой с электронным балластом на 10-15 % больший расход электричества.
- Долгий пуск не менее 1 до 3 секунд (зависимость от износа лампы)
- Неработоспособность при низких температурах окружающей среды. К примеру, зимой в неотапливаемом гараже.
- Стробоскопический результат мигания лампы, что плохо оказывает влияние на зрение, при чем детали станков, вращающихся синхронно с частотой сети- кажутся неподвижными.
- Звук от гудения пластинок дросселя, растущий со временем.


Схема работы люминесцентной лампы. Особенности, преимущества и недостатки
Люминесцентные светильники, которые часто называют лампами дневного света, отличаются простотой и уникальными световыми характеристиками. Эта продукция ценится благодаря своей экономичности и универсальности.
Среди положительных сторон данных приборов можно выделить несколько особенностей:
- Небольшая мощность. Это позволяет значительно экономить электричество, в чем такие лампы уступают только светодиодам.
- Высокий КПД. Данная характеристика в несколько раз выше, чем у обычных лампочек с вольфрамовой нитью.


- Длительный срок службы. Если эксплуатировать их правильно, то светильники могут работать до 12 тыс. часов. Поэтому очень часто подобные приборы монтируются в местах, где заменить их довольно сложно.
- Различные характеристики светового потока. Цвет может изменяться, в зависимости от внутреннего наполнителя, при этом свет распространяется равномерно по всему объему.


Люминесцентные лампы не являются универсальным решением, так как обладают несколькими весомыми минусами:
- В состав лампы входят пары ртути. Это вещество очень опасно для человека. Поэтому такие изделия следует эксплуатировать аккуратно. По истечении срока службы, лампы обязательно следует утилизировать с помощью специальных технологий.
- Качество освещения во многом зависит от температуры окружающей среды. Чем ниже она, тем слабее будет световой поток. Но если лампы применяются в бытовых помещениях, то такой эффект практически нивелируется, так как условия здесь почти всегда одинаковы.



- Люминесцентные лампы очень чувствительны к периодическим отключениям электрики. Если такое происходит постоянно и непредвиденно, то это может снижать срок службы устройства. Специалисты рекомендуют использовать их только в тех местах, где риск веерного отключения или возникновения перепадов напряжения сети минимален.
- Работа недорогих моделей может сопровождаться неприятным звуком – гудением.



Схема люминесцентного светильника на 2 лампы. Подключение с электромагнитным балластом
Основным компонентом электромагнитного пускорегулирующего устройства – ЭмПРА – является. Следует учесть, что мощности лампы и аппаратуры должны быть одинаковыми. Данные приборы изначально применялись с люминесцентными лампами и продолжают использоваться до настоящего времени.

Работа устройства происходит в определенной последовательности. Вначале подается электрический ток, вступающий во взаимодействие со. Это вызывает замыкание биметаллических электродов на короткое время, после чего они начинают стремительно разогреваться. При этом, ток возрастает в несколько раз и ограничивается внутренним сопротивлением дросселя. Под действием сильного импульсного разряда зажигаем смесь, и газовая среда начинает светиться. Напряжение стартера во внутренней цепи лампы падает и уже не может образовать повторный импульс. Начинается стабильная работа люминесцентной лампы.
Данная схема считается устаревшей и постепенно выходит из обращения из-за существенных недостатков в работе:
- По сравнению с электронными устройствами, энергопотребление ЭмПРА выше примерно на 10-15%.
- С увеличением срока эксплуатации, запуск лампы через дроссель будет замедляться до нескольких секунд.
- Постепенно появляется гудение, вызываемое изношенными пластинами дросселя.
- По мере использования лампы, ее коэффициент пульсации света будет увеличиваться. Мерцание вызывает быструю утомляемость глаз, а его продолжительное воздействие приводит к ухудшению зрения.
- Невозможность работы при низких температурах исключает возможность применения ламп дневного света в наружном освещении или в неотапливаемых помещениях.
Дроссель люминесцентной лампы. Принцип действия
Принцип работы лампы дневного света
В момент включения, первым начинает работу стартер. Он прогревает биметаллические электроды, в результате чего происходит их короткое замыкание. После этого, ток в цепи ограничиваясь только внутренним сопротивлением дросселя, резко возрастает (более чем в 3 раза). Электроды лампы мгновенно разогреваются, а биметаллические контакты стартера, остывая, размыкают цепь запуска.
В момент разрыва электрической цепи в ЭмПРА, благодаря эффекту самоиндукции, возникает высоковольтный импульс (800-1000 В), который обеспечивает электрический разряд в среде инертного газа.
Под действием этого разряда, начинается невидимое ультрафиолетовое свечение паров ртути, которое, воздействуя на люминофор, заставляет его светиться в видимом спектре.
При дальнейшей работе, электрический ток равномерно распределяется между дросселем и лампой, обеспечивая таки образом стабильную работу. При этом, пускорегулирующий аппарат (ПРА) не расходует энергию, а только накапливает ее и преобразовывает.
После зажигания газа, напряжение в колбе не превышает половины напряжения электросети, что недостаточно для последующего замыкания контактов стартера. Таким образом, при устойчивом свечении, стартер не участвует в рабочем процессе и его контакты остаются разомкнутыми.
Зажигание газа не всегда происходит с первого раза. Иногда стартеру необходимо 5-6 попыток повторить вышеописанный процесс, что вызывает, неприятный для глаз человека, эффект “моргания”.
Избежать этого эффекта помогает использование так называемого электронного дросселя (ЭПРА), принцип действия которого заключается в следующем:
- Низкочастотное напряжение бытовой электросети преобразуется в постоянное.
- Полученное постоянное напряжение инвертируется в высокочастотное (до 133 кГц) переменное напряжение.
- При подключении ЭПРА происходит резкое увеличение силы тока и напряжения до величин, достаточной для прогрева электродов и возникновения газового разряда.
- После начала свечения люминофора , напряжение на электродах уменьшается до величины напряжения свечения, а частота импульсов изменяется до уровня, при котором устанавливается ток номинального значения.
Использование электронного балласта позволяет обеспечить розжиг электродов мгновенно и при этом избавиться от неприятного “моргания”.
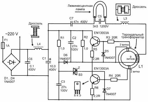
Подключение люминесцентных ламп ЭПРА. Подключение люминесцентных ламп через ЭПРА | Каталог самоделок

Улучшить работу люминесцентного светильника, убрав надоедливое гудение, раздражающее моргание, и повысить яркость свечения вполне реально самому. Достаточно лишь заменить устаревшую схему дроссельного управления на современный электронный пускорегулирующий аппарат — ЭПРА.
Подключение балластной электроники возможно выполнить с любой люминесцентной трубкой, всех типов: Т12, Т8 и Т5, но к лампам Т12 оно будет не так рационально. Производство ламп Т12 сейчас сокращается, ввиду их низкой энергоэкономичности по сравнению с другими Т8 и Т5. За границей устаревшие Т12 фактически уже не выпускаются.
Обычный, купленный в магазине ЭПРА состоит из:
- фильтра низкочастотных помех, работающего на вход и выход устройства;
- выпрямителя переменного тока сетевой частоты;
- инвертора;
- элементов для коррекции коэффициента мощности;
- фильтра постоянного тока;
- дросселя, ограничивающего рабочий ток.
Светильник запускается электронным балластом в три этапа:
- Прогрев спиралей лампы для последующего плавного пуска, продлевающего срок службы.
- Подача импульса повышенного напряжения, необходимого для включения лампы.
- Стабилизация напряжения на рабочем уровне после зажигания светильника.
Подключение люминесцентных ламп через ЭПРА
Первое, что нужно сделать — разобрать светильник и вынуть из него старую начинку: дроссель, стартер, конденсаторы. В конечном итоге внутри должны остаться лампы дневного света, комплект проводов и новоустановленный электронный блок.
Для такой работы вам потребуется:
- индикатор фазы;
- отвертка с минусовым жалом;
- отвертка крестовая;
- кусачки;
- канцелярский нож для зачистки проводов;
- изоляционная лента;
- саморезы, понадобятся для закрепления блока ЭПРА.
Покупать новый электронный блок следует исходя из мощности вашего светильника .
Подключение ЭПРА к люминесцентным лампам несложно сделать, имея минимальные познания в электрических схемах, и небольшой опыт работы с электропроводкой.
Перед тем как собирать схему, следует выбрать внутри светильника место для закрепления коробка ЭПРА, руководствуясь длиной проводов и удобством доступа к клеммам. Электронный блок быстро и надежно закрепляется к корпусу при помощи обычных саморезов в пробитые гвоздем отверстия. Теперь можно соединить пускорегулирующий аппарат с розетками ламп.
Подключая две люминесцентные лампы, без разницы последовательно или параллельно, убедитесь в том, что мощность электронного блока в два раза выше, чем у каждого источника света. Таким же принципом, важно руководствоваться при сборке трёх и более ламп в одном светильнике.
Собрав осветительный прибор, нужно бы его повесить на место. Перед подключением проводов, торчащих из стены, проверьте отсутствие напряжения на них индикатором.
Обратите внимание
Самый ответственный момент — первое включение прибора с ЭПРА. Если светильник, например, с двумя лампами был собран правильно, тогда: во-первых, лампы засветятся одновременно быстро, без разогрева как было раньше; во-вторых, свет перестанет заметно мерцать, пропадет низкочастотное гудение и повысится яркость света в целом.